青岛中院发布悬赏通告,征集南通三建及其高管财产线索,最高赏金 2500 万元,源于其 2.535 亿元民事判决未履行。南通三建曾是建筑行业巨头,如今营收、利润均下滑,且存在多笔违约债。此外,今年多地法院对房企或房企高管发布悬赏公告。专家称,悬赏公告是法院拓宽财产线索来源、破解执行难的具体实践。
一则悬赏通告,再次将昔日 " 南通建筑铁军 " 龙头企业南通三建及其董事长黄裕辉推到了公众面前。
近日,青岛市中级人民法院(以下简称青岛中院)发布通告,被执行人南通三建及相关高管(含董事长、副董事长、董事、监事等)未履行法律义务,向社会公开征集其财产线索,最高可得 2500 万元赏金。
在上海易居研究院副院长严跃进看来,这些悬赏公告的本质是行业调整周期对企业产生了极大冲击,在债权债务纠纷关系确定的情况下,房企没有更多的财产可执行。法院为顺利推进问题的解决,不得不悬赏进行财产线索征集。
董事长被 " 天价悬赏 "
南通三建这起悬赏源于一笔金额达 2.535 亿元的民事判决。
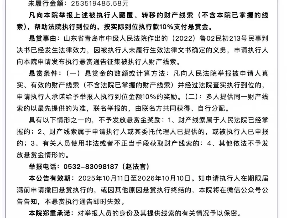
根据青岛中院的通告,该院作出的(2022)鲁 02 民初 213 号民事判决书已经发生法律效力,但因被执行人未履行生效法律文书确定的义务,未履行金额高达 2.535 亿元。

因此,凡向青岛中院举报被执行人藏匿、转移的财产线索(不含法院已掌握的线索),帮助法院执行到位的,按实际到位执行款 10% 支付悬赏金。据此来算,最高可得到赏金 2500 万元。

悬赏公告(部分) 图片来源:青岛中院微信公众号
作为曾经的建筑行业巨头,南通三建曾建设过东方明珠电视塔、上海环球金融中心、上海中心、首都机场 T3 航站楼等知名地标,年营收一度超过 1000 亿元。
但到了今年上半年,该公司营收 0.95 亿元,净利润 -0.17 亿元,期末净资产已处于负值状态,受限资产的账面价值达到 2.3 亿元。
存续债方面,《每日经济新闻》记者查询企业预警通发现,南通三建目前境内存在一只违约债券 "19 南通三建 MTN001",违约金额 6.18 亿元;另有一只违约的中资离岸债券,违约金额 1.868 亿美元。按照当前汇率折算,南通三建境内、境外违约债余额合计约 19.49 亿元人民币。
南通三建如今的境地,在外界看来与恒大集团脱不了关系。联合资信此前发布的一份评级报告显示,截至 2021 年 6 月底,南通三建与恒大集团的在手合同额 85.77 亿元,2020 年底公司存货中涉及恒大集团的项目合计 37.42 亿元。
除在手和已投入未结算的金额外,截至 2021 年 6 月底,南通三建应收账款和应收票据中涉及恒大集团的款项合计 12.12 亿元,另有已背书或贴现的恒大集团商业承兑汇票 31 亿元左右。
另据天眼查,目前南通三建涉及失信被执行人信息达 422 条,金额约 10.63 亿元;黄裕辉个人处境同样艰难,目前他有 6 条被执行记录,金额达 5.81 亿元,身负多达 222 条限制消费令。
多地悬赏
今年多地均有法院对房企或房企高管进行悬赏。
今年 7 月,无锡中院发布悬赏公告,因未能履行生效法律文书确定的义务,对被执行人中南城市建设投资有限公司、中南控股集团有限公司、北京城建中南土木工程集团有限公司发出悬赏。执行标的额约 3.13 亿元及利息,悬赏期限为一年(2025 年 7 月 21 日至 2026 年 7 月 20 日)。举报人将根据举报财产执行到位金额的 5% 获得奖励。以约 3 亿元标的计算,最高可获奖励达 1500 万元。
此外,10 月 20 日,海口市龙华区人民法院发布执行悬赏公告,被执行人为海南深鑫房地产开发有限公司,案件涉及房屋买卖合同纠纷,执行标的金额为 74 万余元,按照执行到位金额的 15% 发放悬赏金;天津市北辰区人民法院发布悬赏公告,被执行人为天津奇润置业发展有限公司,案件涉及金额约 5826.6 万元,最高可获得 100 万元赏金。
" 这与公安机关的‘通缉悬赏’有较大区别。" 北京金诉律师事务所主任王玉臣在接受每经记者采访时分析指出,二者分属民事执行与刑事侦查程序,在法律依据、实施主体、对象、目的等核心维度也存在本质差异。
" 悬赏公告是人民法院针对房企类被执行人‘财产结构复杂、隐匿 / 转移财产可能性高’的特点,通过悬赏机制拓宽财产线索来源、破解执行难的具体实践。" 王玉臣续称,被执行人(尤其是房企及高管)有可能通过关联交易、账外账户、转移资产等方式隐匿财产,法院依职权查控范围有限,需借助社会力量弥补信息差。
同时,悬赏执行是 " 依靠群众 " 司法传统的体现,能有效增加财产发现概率并倒逼被执行人主动履行。
还木有评论哦,快来抢沙发吧~