10月4日,一名博主发文爆料,称自己在常州太湖湾银河左岸音乐节安检入口遭遇了不愉快的经历——被工作人员要求强制脱掉衣服,此事迅速在网络上引发广泛关注和热议。

网络截图
据该博主描述,在音乐节安检入口,一名女性工作人员突然拦截她,称其衣服有问题。随后,另一名女性工作人员将她带到车库内一个没有私密空间的仓库,要求她脱下自己的衣服,并换上主办方提供的T恤。博主明确表示自己没有带备用衣服,且未穿内衣,不方便脱衣,但工作人员却坚称这是主办方的要求。
在博主提出在场有男性后,工作人员虽然要求男性离开,并用一件雨衣为她遮挡,但博主称主办方提供的衣物非常透光,且在仓库角落看见有摄像头,这让她感到极度不适和屈辱,最终忍不住大哭并报警。博主还透露,她亲眼看到有其他观众也被安检人员拉扯肩带、拽裙角,质疑音乐节安检要求女生当众脱衣的行为严重侵犯了她的尊严。
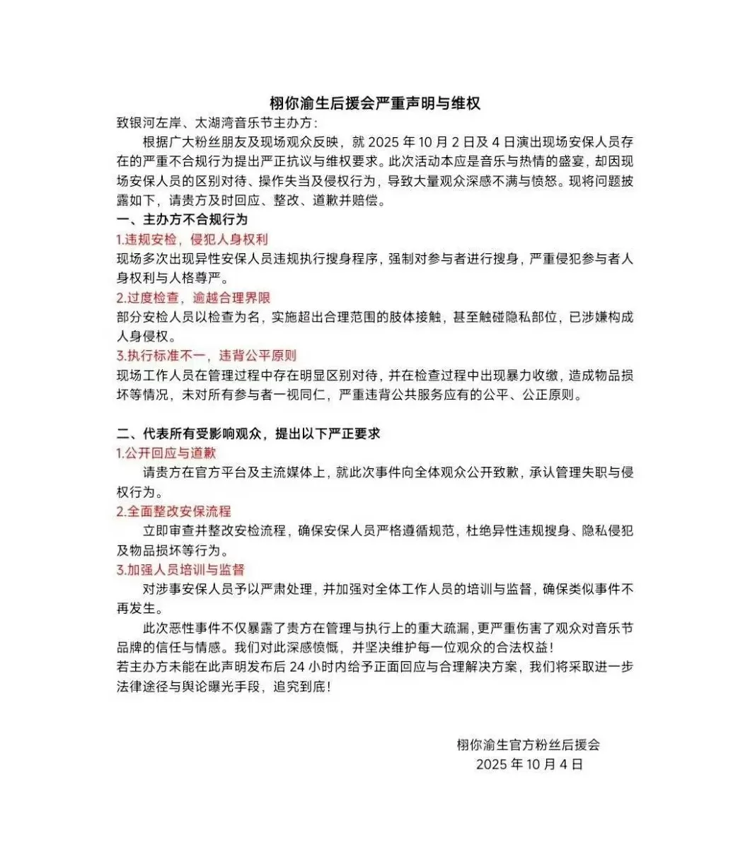
博主发文后,不少观众也纷纷声援,称自己也在安检过程中遭遇了类似的不愉快经历,被要求强制搜身。10月4日,有明星粉丝后援会发文声讨主办方的不合规行为,指出违规安检侵犯了他人权益,存在过度检查、触碰隐私部位以及检查过程中出现暴力收缴等问题。后援会要求主办方公开回应并道歉,同时全面整改安保流程。
针对此事,10月5日下午,辖区潘家派出所工作人员确认,10月4日上午确实接到了前述女生的报警,称被强制安检。不过,此事双方已经协商完毕,并不涉及案件。

后援会声明
10月4日晚,涉事女生发博称,事情经过已经与公安部门沟通,主办方及工作人员已就此事向她真诚道歉。这一回应在一定程度上缓解了网络上的紧张情绪,但关于音乐节安检合规性的讨论仍在继续。

10月5日,极目新闻记者就此事咨询了常州市文旅局。工作人员表示,活动主办方系南京悠悠行文化传播有限公司,文旅局已经接到了大量关于此事的12345工单,并已转至武进区文旅局介入处理。记者尝试联系活动主办方南京悠悠行文化传播有限公司,但截至发稿时电话未获接通。
原标题:《女生称在太湖湾音乐节被安检强制脱衣,文旅局介入》
还木有评论哦,快来抢沙发吧~