工银瑞信基金总经理、副总经理同日到位。
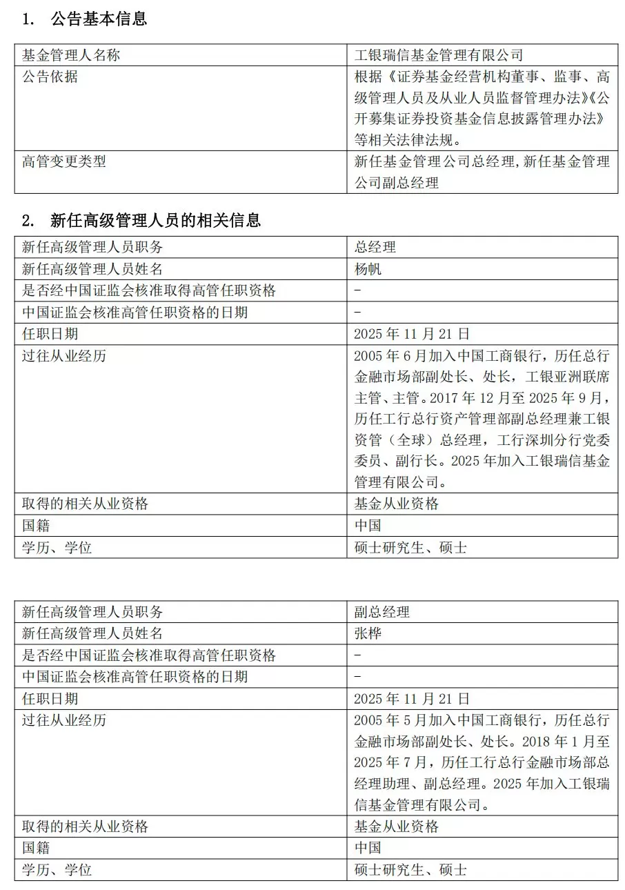
11月21日晚间,工银瑞信基金公告称,新任杨帆为总经理,张桦为副总经理,任职日期为2025年11月21日。公告称,相关事项已经工银瑞信基金董事会审议通过,并已按规定完成监管备案。
履历显示,杨帆、张桦均来自工银瑞信基金的控股股东——中国工商银行。
根据公告披露的从业经历,杨帆,2005年6月加入中国工商银行,历任总行金融市场部副处长、处长,工银亚洲联席主管、主管。2017年12月至2025年9月,历任工行总行资产管理部副总经理兼工银资管(全球)总经理,工行深圳分行党委委员、副行长。2025年加入工银瑞信基金。
张桦,2005年5月加入中国工商银行,历任总行金融市场部副处长、处长。2018年1月至2025年7月,历任工行总行金融市场部总经理助理、副总经理。2025年加入工银瑞信基金。
业内人士认为,两位资产管理领域资深老将的同时到任,标志着控股股东工商银行对工银瑞信基金的支持与协同持续加强。公司将继续保持稳进态势,为下一步发展打好坚实基础。

官网资料显示,工银瑞信基金是中国工商银行控股的基金管理公司,成立于2005年6月。公司现有股东为中国工商银行股份有限公司和瑞士银行有限公司,分别持股80%和20%,不存在股份质押情况。目前,公司在北京、上海、深圳等地设有分公司,分别在香港和上海设有全资子公司——工银瑞信资产管理(国际)有限公司、工银瑞信投资管理有限公司。
从公司管理规模来看,截至2025年9月30日,公司管理规模为8823.29亿元,已触及成立以来的规模峰值,行业内排名第13位。其中,非货规模为4826.18亿元,债券型基金规模达2499.53亿元,股票型基金、混合型基金规模分别为1357.26亿元、735.90亿元。
另据工商银行发布的2025年半年度报告,工银瑞信基金2025年上半年实现净利润17.45亿元,同比增长29.64%。

从行业整体情况来看,2025年以来,公募基金行业的高管人事变动持续活跃,延续了2024年以来的高频调整态势,整体变动频次进一步攀升。Wind数据显示,截至2025年11月20日,全行业已发生401人次的高管变更,几乎追平去年全年的402人次;同时,涉及高管变动的基金公司数量达154家,已超过去年同期的147家。
另据Wind数据统计,截至2025年11月20日,年内已有28家公募基金变更了总经理,其中包括易方达基金、工银瑞信基金、招商基金、兴证全球基金、华泰柏瑞基金、贝莱德基金、兴银基金、交银施罗德基金等。
还木有评论哦,快来抢沙发吧~