本文原载于《故宫学刊》2024年第2期,217-235页,澎湃新闻经授权转载。
乾隆帝称圆明园为“天宝地灵之区,帝王豫游之地,无以踰此”[1],将它视为皇家园林的极致。昔日的“万园之园”不仅以天上人间诸景备的园林建筑著称,其中供皇帝和皇室成员赏玩、使用的收藏陈设也蔚为大观。清廷集天下良材,揽四海巧匠,倾全国之力来建造、装饰一园,满足帝后理政、赐宴、拜佛、听戏、读书、赏景等需要。园内陈设有的庄重富丽,有的淡雅清逸;有的承袭古代,有的清廷自制,有的来自异域,可谓“上下五千年,东西十万里”。虽然清代圆明园收藏陈设的数量尚无法统计,但通过清帝的御制诗、造办处官员奉旨承办活计的记录、外国使者和英法联军的回忆录等记载,可以确定作为“御园”,园中收藏陈设来自内府,数量多、等级高、种类丰,位居清代“三山五园”之首,其中有的陈设在紫禁城以外是独一无二的。
一、“御园”的地位和功能
康熙帝兴建畅春园将宫与苑合一,开创了清帝“园居理政”的先河。雍正帝即位后,以皇子时期,康熙帝赏赐的圆明园取代畅春园,作为“避喧听政”的“御园”。自雍正三年(1725)雍正帝首次驻跸圆明园,至咸丰十年(1860)圆明园被英法联军焚毁,五朝清帝始终以这里作为紫禁城外最重要的统治中心。盛时圆明园由相连的圆明、长春、绮春三园组成,占地350公顷,其中康熙、雍正、乾隆、嘉庆赐名的主要建筑800余座,各处悬挂的内檐、外檐匾额1200余面[2]。“御园”的政治地位和“园居理政”的功能,以及皇帝和皇室成员长期在此居住决定,圆明园规模宏阔、建筑功能众多,其内的收藏陈设丰厚、精美,代表了清廷的最高水平。
(一) 宫苑并称
雍正帝继承了康熙帝“园居理政”的传统。圆明园“风土清佳”,他在这里可以“宁神受福,少屏烦喧”[3]。乾隆帝也说“紫禁虽九重,自当炎夏令。未如御园中,水木实清静”[4]。他们认为在此居住对身心有益。雍正三年(1725)八月,雍正帝首次驻跸圆明园,即发上谕“朕在圆明园与在宫中无异,凡应办之事照常办理”[5]。这既是晓谕大臣也是告诫后辈,圆明园和紫禁城都是皇帝的理政之所。“冬居紫禁夏居园,祖考长贻旧典存。御苑法宫同莅政,爱民省岁守先言”。[6]嘉庆帝在诗中说“园居理政”是祖制,并将“法宫”和“御苑”并称。清帝居园中,既要临朝听政、召见臣工、批阅奏章,处理民族和外交事务,又可观书论画、赏景赋诗、品茶谈禅、鉴藏文玩……
(二) 园居时长
在封建时代,皇帝所在之处就是政治核心之地。雍正帝至咸丰帝,通常每年正月灯节之前就由紫禁城来圆明园,入冬后回紫禁城。居京城时,除祭祀、大典等活动暂时回宫外,春、夏、秋大部分时间在此居住,届时后妃、皇子等随同前往。《养吉斋丛录》载“旧制,正月上辛,郊礼告成,即移跸御园,至冬还宫,宫眷皆从,俗称之大搬家。[7]”五朝皇帝驻跸圆明园的时间都超过其在紫禁城的时间[8]。此外,雍正十三年(1735),雍正帝逝于九洲清晏;乾隆二十五年(1760),嘉庆帝生于天地一家春;道光十一年(1831),咸丰帝生于湛静斋;道光三十年(1850),道光帝逝于慎德堂,可见清皇室在圆明园居住的时间之长。为了满足他们的多种需要,园中殿宇有各具特色的家具陈设,库房中收贮了大量精致器具。
二、清帝对陈设收藏的赏玩、制作和收贮
圆明园中的陈设和收藏始于康熙朝(雍亲王赐园),盛于乾隆朝。此时清朝国力强盛,前两位园主人雍正帝和乾隆帝具有较高的文化和艺术修养。万几余暇,他们喜好鉴藏古玩,制作和收藏各种艺术品,不仅是奢华生活的需要和怡情悦性的艺术享受,而且陈设于“御园”中有象征国家传承正统和显示国力强盛的作用。圆明园是他们制作、赏玩、收藏和展示内府奇珍的重要场所。
(一) 康熙雍正时期
1.鉴赏和收藏
“前居藩邸时,虽身处繁华而寤寐之中自觉清远,闲旷超然尘俗之外”[9]。雍亲王在赐园圆明园中过着文人雅士与富贵闲人般的生活。《深柳读书堂》诗“飘丝拂砚石,飞絮点琴床”,“夜来窗月影,掩映简编香”[10]记述了他在园中与砚、琴、书为伴的风雅生活。北京故宫博物院藏《胤禛朗吟阁休闲图》(图1),描绘了年轻的胤禛坐在朗吟阁中赏景,周围嘉木丛生,鹿鹤环绕。朗吟阁建于康熙朝后期,位于天然图画北(图2),是一座三间南向两层楼阁。乾隆帝在《敬题朗吟阁》诗注中说“此阁名为皇考潜邸时所题,其时予尚在幼龄,每于此仰承圣训”[10]。胤禛曾有多方“朗吟珍赏”(图3)、“朗吟阁书画船”(图4)、“御赐朗吟阁宝”(图5)等印和不同釉彩的“朗吟阁制”堂名款瓷器。乾隆元年(1736)乾隆帝将胤禛未登帝位之前的书法作品,刊刻成《朗吟阁法帖》,可见朗吟阁是胤禛在园中喜居的读书习字、鉴赏珍玩之处。

(图1)清胤禛朗吟阁休闲图 现藏北京故宫博物院


(图2,上下)乾隆九年唐岱、沈源绘圆明园四十景图咏之天然图画

(图3)“朗吟珍赏”印

(图4)“朗吟阁书画船”印 (摘自《故宫博物院藏清代帝后玺印谱》)

(图5)“御赐朗吟阁宝”瓷印章(摘自《故宫博物院八十华诞古陶瓷国际学术研讨会论文集》)
雍正帝即位前就雅好鉴藏古玩。“朕仰赖皇考福庇,在藩邸数十年,悠游娱乐,所蓄玩器颇有”[12]。现藏于北京故宫博物院《雍亲王题书堂深居图屏》,宫廷画师绘身着汉装的女子品茶、观书、鉴古等生活情景。12幅绢画共出现了36件家具和60件器物[13]。画中的古鼎彝器、珍本字画是康熙至雍正时期皇家陈设中流行的器物,一器一物精细入微,宛如宫廷陈设的图录(图6)。其中有的器物是雍亲王府的旧藏。图中的红釉僧帽壶与台北故宫博物院收藏的明宣德宝石红釉僧帽壶(图7)相同,是雍亲王府大和斋的旧藏。器物上镌刻乾隆帝御制诗“宣德年中冶,大和斋里藏”,其木座上在诗文外围另刻“雍邸清玩”四字。图中桌子上摆放的青铜壶与台北故宫博物院收藏的周兽耳扁壶(图8)一致,其木座上也刻有“雍邸清玩”。康熙时期,圆明园中也必然陈设有类似的“雍邸清玩”。雍正朝圆明园成为“御园”后,这些器物也归入帝王收藏。画中的陈设即使不是实景,也有助于我们了解此时圆明园中的收藏和陈设。不仅如此,据朱家溍先生考证,此图原贴于圆明园深柳读书堂的围屏上,雍正十年(1732)拆下来入藏紫禁城,保存至今[14]。

(图6)清《雍亲王题书堂深居图屏 博古幽思》故宫博物院藏


(图7,上下)明宣德宝石红釉僧帽壶台北故宫博物院藏 (摘自《摶泥幻化:院藏历代瓷器》)

(图8)周兽耳扁壶台北故宫博物院藏 (摘自《品牌的故事:乾隆皇帝的文物收藏与包装艺术》)
此时圆明园的收藏陈设,除《内务府造办处活计档》中的文字记载,更为形象的记录是现藏大英博物馆和维多利亚与阿尔伯特博物馆的清雍正本《古玩图卷》(图9)。据造办处档案记载,“雍正八年六月十五日,太监刘希文、王守贵传旨:着画西洋画人来圆明园画古玩,不必着郎世宁来。于七月初一日,画得绢古玩册页二册,呈览。奉旨:不必用绢画,用纸画手卷”[15]。雍正八年(1730),雍正帝曾指派“画西洋画人”到圆明园画古玩。乾隆帝也曾提看过《古玩图卷》。“乾隆二年正月初九日,太监毛团、胡世杰、高玉传旨:着将画古玩手卷预备呈览”[16]。太监将画古玩手卷呈览后,乾隆帝命“照手卷上贴长黄签古玩取来”。 “本月十一日,栢唐阿双柱将古玩手卷持赴圆明园选古玩”。直到乾隆朝此画中的古玩仍收藏于圆明园,而且《古玩图》起到了文物账册的作用。图中汇集了古玉、青铜器、宋瓷、明瓷等古董与清朝制作的宝座、屏风、如意等各种器物。由于绘画者写实的技法,几乎可以判断它们的质地、样式和年代。图中可见的陶瓷器有:哥窑鱼耳炉、官窑葵花式洗、明宣德青花凤纹葵瓣式洗、明宣德青花牵牛花纹四方委角瓶、明宣德宝石红釉碗、釉里红三鱼纹碗等。不仅有宋代名窑瓷器还有明代宣德、成化朝瓷器,这与档案中记载的园中收藏陈设古代名窑瓷器或仿制品相合。《古玩图卷》真实、形象的反映雍正朝圆明园部分的收藏陈设情况。


(图9,上下)清雍正《古玩图卷》现藏于维多利亚与阿尔伯特博物馆 (摘自《得佳趣——乾隆皇帝的陶瓷品味》)
2.设立圆明园造办处
雍正帝从悠游闲适的亲王成为宵衣旰食的皇帝,日常活动几乎就是在紫禁城和圆明园之间。“自总理万几以来,宵旰不遑,求如曩时之怡情悦目不可复得”[17]。他在园中每日“昼接臣僚,宵披章奏”[18]。政事之余,雍正帝关注造办处事务,经常下旨亲自指导器物的设计和制作。由于他一年中大部分时间在圆明园,为便于管理,设立圆明园造办处[19]。在首次驻跸圆明园的第二个月,即雍正三年(1725)九月命郎中赵元管理圆明园造办处。圆明园造办处虽是宫内造办处的分支,但物料、钱粮来自宫内,主要工匠也基本是同一批人,随着皇帝的驻跸地点而两处迁徙。其主要作坊也设在园中,如芰荷香画画处、春宇舒和画画处、六所玻璃厂等。雍正帝关注的重要活计在圆明园作坊中制作,如瓷胎画珐琅器[20]、洋漆器物[21]等。圆明园造办处更多地参与园内建筑内檐装饰和各处殿宇的陈设制作。
(二) 乾隆嘉庆时期
乾隆帝号“十全老人”,不仅在文治武功上追求十全,在艺术品味上也呈现多元化和集锦式。大到圆明园、清漪园、避暑山庄等皇家园林中仿江南、西洋的各式建筑,小到历朝传世奇珍和世界各地的艺术品,凡是他喜爱的东西千方百计收入宫中,或于宫苑中仿建、在造办处仿制。宫中收藏博古今、纳异域。这是他“天朝上国无所不有”“与西洋竞艺”帝王思想的体现。在他归政之初曾说:“朕御宇六十年来,国家升平昌阜,大内存贮,珍物骈罗,即佛像亦无可供奉之处”[22]。为更好的保存这些或前朝遗留,或多方访求,或精心制作的艺术品,乾隆帝对其进行拣选,划分等级,配匣盛装,指定收藏地。圆明园是他很重要的一处制作、赏玩、收藏和展示珍玩之地。面对朝政的内忧外患和其父留下的众多珍宝,“守成之君”嘉庆帝下旨“除盐政、关差外,不许呈进玩物”[23],减少和阗岁贡玉石数量,无力也无须大量搜集、制作珍玩。园中陈设收藏基本维持乾隆朝的水平,他主要增加了绮春园内的陈设和收藏。乾隆朝编撰的《石渠宝笈》初编和续编主要收录了圆明园和长春园宫殿中的书画等收藏。成书于嘉庆二十一年(1816)的《石渠宝笈》三编中,新增了绮春园澹怀堂、敷春堂、涵秋馆等十余处殿宇的书画收藏。
乾隆帝对他心中最佳的“帝王豫游之地”圆明园大规模的增建、扩建,以帝王之尊亲自监造、布置园内陈设。此时圆明园造办处规模壮大,作坊增多,功能更完善,延续了工匠随皇帝驻跸而在宫、园之间往返的传统。造办处工匠每年随着皇帝,春天来园住班,入冬前进京[24]。如意馆是造办处中制作皇帝钦派或价值较高活计的首席作坊,位于“洞天深处”东北(图10),邻近皇帝日常理政的勤政亲贤和主要寝宫九洲清晏。传教士王致诚致函欧洲友人说:“在(圆明园)这座别宫的花园入口处有一座如意馆,它是中国和欧洲画家,制造自动装置或其他各种机器的欧洲钟表匠及加工宝石和象牙的工匠们工作的地方。除了这个皇帝不时会光顾的内部工场外,皇宫周围还有许多各种类型的工场,大批工匠为了装饰宫殿而经常在这里工作”[25]。王致诚记述了如意馆的位置、工匠组成以及乾隆帝常来此指导。清人昭梿关于“如意馆”的记载也印证了乾隆帝对此处的关注“纯皇万几之暇,尝幸院中看绘士作画,有用笔草率者,辄手教之”[26]。

(图10)乾隆九年唐岱、沈源绘“圆明园四十景图”之洞天深处
乾隆帝为圆明园的殿宇“量身定制”室内装修、家具、陈设从设计、选材到制作安装、摆放位置,亲自过问并不断修改,直至他满意。不仅满足使用、审美的需要,而且陈设的色彩、纹饰、造型与宫殿的名称、功能、环境统一,甚至呼应在此举行的活动以及建筑蕴含的文化内涵。有时为殿宇特制的陈设先完成,待其完工后安设。有时为更好的收藏奇珍,突显其价值,以奇珍名或典故命名建筑,甚至不惜对已有建筑进行改建。
1.根据建筑的功能、环境、内涵特制陈设
园内建筑功能多样;园林环境丰富,有的建筑以动植物命名,如“碧桐书院”“鹤安斋”;景观内涵深刻,表现历史典故、诗文绘画、神话传说的意境,如“濂溪乐处”、“上下天光”、“蓬岛瑶台”。为使室内的陈设契合建筑的功能、环境和内涵,不仅由皇帝亲自指定器物陈设的地点,而且根据建筑的“主题”设计、制作“独一无二”的陈设。芰荷香位于圆明园四十景之一的多稼如云(图11),殿前有大片荷池,是盛夏观赏荷花的佳处。乾隆帝除常侍奉皇太后至此观荷,还与宗室、大臣和民族首领等来此赏荷。殿内的装饰和陈设处处以“莲”为题。乾隆帝作《咏檀玉莲朵如意》[27]诗中有“问宜何处置,宜是芰荷香”,并有诗注“御园中每岁恭奉圣母赏荷处”。他认为“莲花”题材的陈设放在芰荷香最合适。的确如此,芰荷香内挂匾为“木胎彩漆雕莲花荷叶青字匾”[28];罩壁上贴董邦达画爱莲图[29];室内陈设莲花宝座、莲花香几、莲花绣墩,甚至宝座的坐褥也绣有荷叶;还有一座荷叶顶的戏台[30];有了这些陈设乾隆帝还不满足,命西洋人对殿内的乌木架葫芦形时乐钟进行改造,将钟顶安镀金莲花朵,逢打钟时要开花[31]。芰荷香殿柱子上挂有,洋彩红地锦上添莲花挂瓶大小二对、洋彩黄地锦上添莲花小挂瓶一对,屋内香几上摆青莲花白地双管瓶。“乾隆十一年六月十四日,太监胡世杰交轿瓶一件、青花白地双管瓶一件随木座。传旨:照此轿瓶样款不要佛,放大做挂瓶六件,芰荷香箭柱上挂四件,屋内檐柱上挂二件,要锦上添莲花,留空堂写诗,屋内香几上照双管尊的款式,周身要青莲花,白地烧造瓶四件俱先画样呈览,准时交江西烧造。于十一月二十六日,七品首领萨木哈将江西烧造得,洋彩红地锦上添莲花挂瓶大小二对、洋彩黄地锦上添莲花小挂瓶一对、青莲花白地双管瓶、青花白地双管尊一件,随木座持进交太监胡世杰呈览。奉旨:将青花白地尊并挂瓶双管莲花瓶,俱交圆明园园内总管收贮。俟房得时,著造办处人拴挂安设。[32]”建筑还没完工,景德镇御窑厂已将为芰荷香定烧的各种釉彩的莲花纹瓷器送到园中。

(图11)乾隆九年唐岱、沈源绘圆明园四十景图咏之多稼如云
乾隆帝命御窑厂按芰荷香挂瓶的样式再次烧制,陈设在园中另一处景观不同的殿宇,纹饰也随之改变。“乾隆十四年五月二十一日,太监胡世杰传旨:着照芰荷香现有挂瓶画秋花挂屏样呈览,准时交唐英烧造挂屏三对,在生秋亭建柱上挂二对,柱子上挂一对。[33]”生秋庭位于勤政亲贤,乾隆十一年(1746)乾隆帝御书匾额。乾隆朝每年立夏日、立秋日在此设供,皇帝至供前拈香。《十二禁御图》以十二律命题,描绘紫禁城、圆明园、玉泉山等处御苑的美景。沈源绘《夷则清商》(图12)在《十二禁御图》中对应农历七月孟秋之月。画中绘有生秋亭建筑,院中种植鸡冠花、菊花等秋天的花卉,乾隆帝题写御制诗《秋意一律》,说明这里是以“秋”为主题的建筑,因此挂瓶的纹饰也改画“秋花”。

(图12)清沈源绘《夷则清商》现藏台北故宫博物院
2.为特殊收藏命名建筑或改建建筑
皇帝为表示对殿中收藏的珍爱,以收藏品为题,给建筑命名或增题内檐匾额。园中有的建筑是乾隆帝为收藏珍贵书画而命名的,堪称“书画特展室”。如长春园狮子林的清閟阁,阁名取自“元四家”之一倪瓒的清閟阁。阁中收贮有乾隆帝精选的倪瓒书画。九洲清晏池上居的画禅室是乾隆帝在园中收贮、鉴赏明代董其昌所品题的《名画大观》册及宋、元、明书画珍品之处。乾隆帝以董其昌的“画禅室”为此处命名。“己巳夏于池上居,聚董其昌所评之名画大观册,及黄公望山居图,虞世南临兰亭帖与江参、米友仁各真迹,并弆之。而颜其室曰画禅,即仿香光意也。[34]”乾隆四十八年(1783)乾隆帝喜得明代雕漆匣,在其中放置笔墨纸砚文房四宝后收藏在狮子林横碧轩,增题内额“四藏书屋”。“癸卯年得明雕漆匣,宜置文房四事,因即藏于轩内,各为之什,而以四藏名其书屋。[35]”放在雕漆匣中的笔墨纸砚也非凡品。砚为钱惟善玉堂砚,是续入西清砚谱中最好的。纸为坚致莹滑的唐金粟笺[36]。
园中有的建筑竣工前就完成了陈设的设计、制作,也有的建筑建成后,皇帝偶得奇珍,不惜对建筑进行改建。乾隆三十五年(1770)乾隆帝为收藏“宋淳化阁帖毕世安本”和144件乾隆“钦定重刻淳化阁帖”帖石,在长春园含经堂北侧增建淳化轩[37],将原位于此处的蕴真斋向北移。乾隆四十四年(1779)他为刊刻“兰亭八柱帖”,将雍正朝已建成的三开间重檐木柱流杯亭改建为重檐八方石柱亭,命人在八根石柱上摹刻内府收藏中精选出的历代名家所临摹以及于敏中和自己所临写的兰亭序和兰亭诗的墨迹八本[38]。乾隆帝还为放置山东巡抚国泰呈进的雕漆陈设,扩建慎修思永的云香清胜,并改名为“知过堂”。“去冬,山东巡抚国泰呈进雕漆棂、槛、屏、扇等件,以其费工无益,甚不惬怀。传旨严行申斥。第念成器不毁,又不肯因此添建大屋,不得已于慎修思永殿后旧有之云香清胜室,接楹装用并泐所著知过堂论于壁,遂以名堂云”[39]。尽管乾隆帝故作姿态的申斥了国泰,但为了放置这些“不得已”收下的器物,他虽没有“添建大屋”,但此次知过堂改建工程共奏销工料银9240两[40]。可见他对这些雕漆器物应甚是喜爱。
(三) 道光咸丰时期
随着国势日衰,库藏渐虚,道光、咸丰帝不再大量聚敛、制作珍玩陈设。他们遵循祖制仍长期驻跸圆明园,园中陈设尚能维持。不仅如此,道光帝崇尚节俭,万寿、玉泉、香山“三山”不复至,陈设全撤。仅道光二十二年(1842)十二月至二十三年(1843)十二月,将清漪园、静明园、静宜园的部分陈设撤下,交圆明园的金、玉、瓷、铜、漆、木器等达二万七千九百余件之多[41]。
直到咸丰十年(1860),英法联军侵华,抢劫、焚毁了圆明园,不仅使 “万园之园”化为断壁残垣,还令历朝所积、琳琅满目、堆积如山的收藏陈设惨遭破坏,有的葬身火海,有的流散异乡,有的深埋地下,有的至今不知下落……
三、收藏陈设数量多、种类丰、等级高
紫禁城壮丽辉煌,圆明园多山水又借西山美景,建筑活泼、灵动。园内或仿江南名胜,或摹诗画意境,或按仙山琼岛,建有不同类型、情调和功能的景观。既有高大弘敞的朝仪场所,也有舒适私密的居住空间,还有敬神祈福的庄严佛楼,赋诗、观鱼的湖池亭榭,以及体验民间生活的买卖街和领略异域水法之趣的西洋楼。陈设之于殿堂,犹如内脏之于躯体,不可分割。为满足众多殿宇陈设和皇帝长期园居的需要,商周之青铜器、唐宋元明之瓷、玉、书画等文玩乃至西洋器物都有收藏;显示皇家威仪的宝座、日常生活所用的痒痒挠[43]、耳挖[44]甚至西洋婴孩玩意[45]也有陈设。园中和宫内的陈设收藏都来自内府:以前朝皇室的传世文物和造办处制作的器物为主,又有王公大臣、外藩首领及外国使者进献,皇室出资购买,臣民获罪抄家所得,从紫禁城或其他宫苑中调拨的器物。从档案记载和现存文物显示,“御园”有多处收藏陈设与紫禁城相同,在宫外独一无二。一些特殊器物的数量、种类、材质等有时甚至超过紫禁城中的收藏。
(一) 收藏陈设数量多、等级高
道光十五年(1835)十一月大臣奕纪奉旨清查内殿库贮物件,奏折中仅有宫内和圆明园两处,说明这两处是内廷器物的主要收贮地。据清单记载“头等、二等瓷器,瓷瓶、炉、碗、盘、碟等共773款:宫内存402件,园内存371件;头等、二等玉器,玉砚、笔洗、墨床、玉炉等共501件:宫内存148件,园内存353件;象牙角器共67款:宫内存37款,园存30款;寿意铜器炉鼎瓶盒共133款,宫内存34款,园内存99款”[46]。此时,大部分器物数量、种类还是宫中更丰厚,但有的品类器物的数量园内与宫中很接近,甚至比宫中收藏还略多。
西洋器物是圆明园收藏陈设的特色。以西洋钟表为例,经过顺治、康熙、雍正帝的不断搜罗、仿制,这种集实用性与陈设性于一体的报时器,在内廷大量使用。圆明园陈设的钟表种类丰富,数量繁多,外观华丽,构造奇巧,尤其以乾隆朝为盛。乾隆二十一年(1756)做钟处统计宫内及各处皇家园林、寺庙等处陈设钟表数量(表一),圆明园90件;长春园49件,逢年节或特殊的季节还会增加。圆明园(包括圆明园和长春园)比其他皇家园林、寺庙甚至宫内都多。园中陈设钟表最多的地点是西洋楼谐奇趣。这里是乾隆帝为配合西洋式建筑,集中陈设西洋器物,并向奉旨观赏水法的外藩首领、外国使者展示“天朝上国无所不有”强大国力的地方。圆明园被毁后的咸丰十一年(1861),大臣肃顺向咸丰帝回奏“详查城内及圆明园现存大小钟表数目”的奏折记载“圆明园原库存大小钟表441件,城内原库存大小钟表431件”[47]。在咸丰十年(1860)园毁之前,圆明园库存钟表的数量也是相当可观的。

(表一) 乾隆二十一年做钟处统计宫内及各处皇家园林、寺庙陈设钟表数量
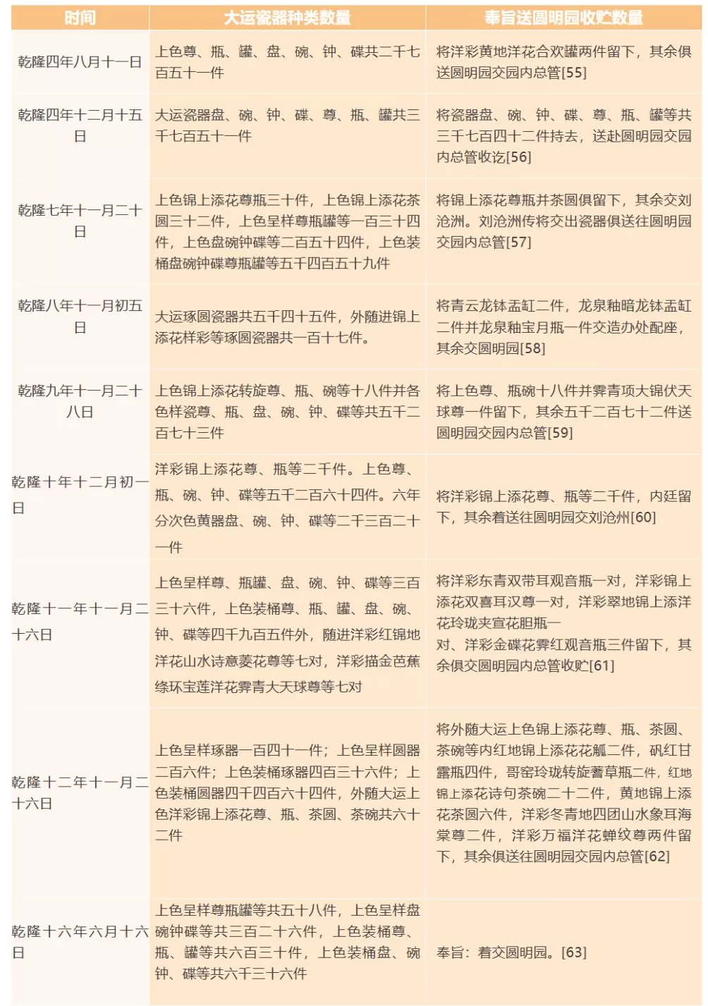
清廷收藏、陈设、使用瓷器很多。“珍踰夏商鼎,少贵似晨星”[48]的历代名窑瓷器被视为古董珍玩,供皇帝陈设、赏玩。圆明园中收藏的历代名瓷中既有汝窑、定窑、哥窑等宋瓷,也有嘉窑、成窑、宣窑等明代御窑器物。“官汝称名品,新瓶制更嘉”[49]。清皇室更多陈设和使用的还是景德镇御窑厂制作的器物。例如圆明园中陈设有雍正花梨木釉瓷桶[50]、乾隆洋彩黄地锦上添花万年甲子转旋笔筒[51]、乾隆四季花瓷灯[52]以及瓷犬[53]、瓷鹿、瓷鹤[54]等乾隆朝像生瓷名品。此外御窑厂每年送京的大运瓷器中,除少量器型、釉彩特殊的瓷器外,皇帝将大量瓶、盘、碗、钟、碟等送往圆明园(表二)。可见当时圆明园使用、存贮瓷器数量之多。今园内出土的大量同形、同色、同纹饰的清代瓷器残片(图13)与故宫收藏的清宫旧藏瓷器相同(图14、15)。其中圆明园出土的清代烧造管理最严格和使用者等级最高的内外黄釉器很多,(图16),是为居于园中能够使用此釉色瓷器的皇帝、皇后或太后准备的。

(表二)乾隆朝活计档中御窑厂大运瓷器交圆明园收贮的部分记录


(图13)清康熙青花龙凤纹碗残片及修复后完整器 圆明园出土

(图14)清康熙斗彩雉鸡牡丹纹碗残片 圆明园出土

(图15)康熙款斗彩雉鸡牡丹纹碗 现藏北京故宫博物院 (摘自《故宫博物院藏文物珍品大系:五彩斗彩》)


(图16,上下)清康熙黄釉暗刻龙纹碗残片 圆明园出土
1860年焚毁、抢劫圆明园的英法联军既毁灭了这个世界的奇迹,也用他们的笔,记录下了圆明园的盛景,其中的陈设让他们赞叹不已。英国随军牧师麦吉在他的回忆录中说“你可以看见鳞次栉比的院落和宫殿,仿佛进入迷宫一样,里面到处是古玩、绸缎和各种货物的库藏”[64]。法军上尉帕吕也同样惊叹“第一批进入圆明园的人以为是到了一座博物馆,而不是什么居住场所。因为摆在架子上的那些东方玉器、金器、银器还有漆器,不论是材料还是造型都是那么珍稀罕见,简直就像欧洲的博物馆”[65]。面对如此多的珍宝,英法两军毫无顾忌的大肆抢劫。法国所获的大部分珍品,由蒙托邦将军进献给法国皇室,现收藏在枫丹白露宫(图17)。馆内这些文物的放置,不分年代和材质,根据器形和可用的空间,全部充填满当。有的挂在墙上,或摆在桌上,还有的陈列在中式风格的玻璃柜中。装饰天花板的是三幅巨大的缂丝唐卡。大厅中央摆放金碧辉煌的佛塔,佛塔两边是一对铜鎏金龙,还有成对的象牙,十分引人注目。玻璃柜和多宝格中陈设有铜器、瓷器、珐琅器、漆器、玉器等。有的玉器上还保存着清廷写有园中收藏地点的黄签(图18)。这些稀世奇珍,可以说是圆明园收藏陈设的部分再现。其中瓷器多摆放在四角,高度接近天花板的木制格架上。体量小的玉器、瓷器等放置在玻璃柜中。瓷器为明、清御窑精品,其中大部分是釉色美,纹饰精的康熙、乾隆朝御窑名瓷。其中很多器物与故宫博物院、南京博物院等处的清宫旧藏器相同。

(图17)法国枫丹白露宫内景

(图18)耕云堂玉盘 现藏枫丹白露宫
(二) 在宫外独一无二
为了能随时赏玩、使用,皇帝在往返宫、园时随行携带其珍爱的收藏。有的重要陈设在宫中和园中各贮一份或一部分,在宫外是独一无二的。园中收贮的一些特殊器物的数量、种类、材质甚至超过紫禁城中的珍藏。宫中和园内都设有“银库”。康雍乾三朝画珐琅器和乾隆洋彩器集中收藏于紫禁城端凝殿和圆明园御兰芬。乾隆帝建七座藏书楼收藏《四库全书》。不仅圆明园文源阁收藏有《四库全书》,而且从《四库全书》中撷取精华,供乾隆帝私人检索的《四库全书荟要》仅有二部:一部藏于紫禁城御花园之摛藻堂,另一部藏于长春园含经堂的味腴书屋。
皇帝珍爱的收藏会随驾往返宫中和御园。乾嘉时期,九洲清晏的池上居,内额为“画禅室”。紫禁城中也有一处“画禅室”,“咸福宫后殿西室,高宗纯皇帝御笔匾‘画禅室’”[66]。乾隆帝在《初夏池上居》的诗注中说:“室内别颜曰画禅,宫中画禅室所弆董其昌名画大观册及黄公望《山居图》、米友仁《潇湘图》、李唐《江山小景》,宋元明真迹册,又予新集唐、五代、宋、元,王维、周昉等画帧,凡幸圆明园则携来以贮此室”[67]。这样宏富的收藏只有以皇家之力,在乾隆帝这位“文人”天子的搜集下才能聚齐。乾隆帝在宫中、园中都能鉴赏董其昌《名画大观》及宋、元、明书画珍品。九洲清晏画禅室是这些书画名作在园中的收藏地。他在这里过着“有暇便看古书画”[68]的惬意生活。
乾隆二十二年至四十七年(1757-1782),乾隆帝先后在紫禁城、圆明园和承德建有八座“六品佛楼”。梵香楼位于含经堂,是一座二层转角楼,上下各十三间,平面呈“凹”字形(图19)。室内的佛像、唐卡、佛塔、供器仿紫禁城慧曜楼。“乾隆二十二年十月十二日,内务府大臣三来说,九月二十四日太监胡世杰传旨:含经堂西配楼七间着照建福宫新建楼上下一样供佛。楼上明间供宗喀巴,两边六间楼上供佛,两边板墙嵌安佛格,楼下供护法,其罩、座、桌张俱照一样做。[69]”遗憾的是目前梵香楼中的佛像等仅出土一尊“地天母”(图20)。此尊佛像与紫禁城梵华楼内的“地天母”造型一致。

(图19)含经堂梵香楼遗址鸟瞰 (摘自《圆明园长春园含经堂遗址发掘报告》)

(图20)乾隆地天母铜像 长春园含经堂出土
梵香楼一楼明间之外的六室分别供奉金、银、铜、珐琅、紫檀、玻璃制成的形制各异的佛塔,样式仿紫禁城慧曜楼,但尺寸比慧曜楼六塔提高了七寸。其中成做金塔所需“金三千四百两”,后因增高七寸又追加“八二色金三百两”,费用之巨可想而知。因此,从第三座“六品佛楼”承德避暑山庄的众香楼起,六塔形制仍沿袭慧曜楼和梵香楼,但材质全部改用掐丝珐琅。梵香楼的六座佛塔虽已不存,但在体量和材质上可以说是清廷八座“六品佛楼”中空前绝后的。
乾隆二十六年正月初四日,“太监胡世杰传旨:慧曜楼现供金塔、银塔、铜塔、玻璃塔、紫檀木塔各照样成造一座,得时在梵香楼供”。
于二月初二日,“成造金塔一座约用八六色金三千四百两,因造办处金不足应用,请动用广储司八六色金二千四百两,七五色金五百两,七成金五百两,均合对化,可得八二色金三千四百两,实属应用”[70]。
乾隆二十六年二月初九日,“太监胡世杰传旨:现做梵香楼金塔、银塔、紫檀木塔、玻璃塔、铜塔各长高三寸,要与珐琅塔一般高”。
于三月二十九日,“太监胡世杰传旨:现做金塔、银塔、铜塔、玻璃塔、法琅塔、紫檀木塔俱长高七寸”[71]。
乾隆二十六年七月初九日,“郎中白世秀、员外郎寅著为金塔长高塔顶十三层,周围放大,添面板、束腰,用金三百两,但广储司现存各色金两对化俱不足用,惟存头等金二百九十两六钱零,如在此金内请领用二百五十一两,外加银四十九两均合对化可得八二色金三百两应用,缮折持进,交太监胡世杰转奏,奉旨:着向广储司再查明回奏”[72]。
盛时圆明园建筑的内部装饰也十分奢华,即便是地面这样的细节也追求完美,不仅铺有质地优良的金砖,还铺墁不同釉色的瓷地砖。瓷地砖因烧造难度大,造价高,比金砖使用更少,也更珍贵。据“道光四年五月穆彰阿等奏遵旨查库折清单”所记,当时圆明园藏有不同尺寸、形状和釉彩的瓷砖“绿地洋彩紫葵花磁砖十五块,青花五彩瓜蝶磁砖十七块,青花磁砖八寸至一尺,并半块、三角,共二百五十三块[73]。长春园思永斋出土的青花瓷砖(图21)与养心殿三希堂(图22)和建福宫碧琳馆铺墁的地砖相同。长春园如园出土的粉彩瓷地砖(图23)虽有清工部样式房制“墨绘纸本瓷砖画样草图”(图24)的烧造图样存世,但目前发现清代宫苑铺设此种瓷砖的实例仅此一处。


(图21,上下)青花八吉祥纹瓷砖 长春园思永斋出土

(图22)紫禁城养心殿内景 摘自《金窗绣户:清代皇宫内檐装修研究》


(图23,上下)粉彩瓷地砖 长春园如园延清堂出土

(图24)清工部样式房制墨绘纸本瓷砖画样草图 (摘自《故宫博物院藏品大系善本特藏13样式房图档》)
园中这些在宫外独一无二的收藏陈设,除方便皇帝赏玩、使用,还起到展示清朝强大实力的外交功能。虽然圆明园主体是中式园林,但融东西方建筑元素的西洋楼是园中最具特色的建筑群。为了与西式建筑风格一致,其内部的装潢陈设,从匾额、家具到显微镜、射光镜、天体仪、西洋绒狗、西洋书本、西洋琴、西洋剑,无所不有,堪称西洋器物的展览馆。1860年劫掠圆明园的法军医生曾回忆:宫殿群是路易十四、十五时期的风格。建筑装饰完全按照法国的样式建造,装潢和家具来自哥布林地毯厂的地毯,圣格本产的镜子,吊灯,烛台,座钟,油画,这一切是上世纪的法国风格。我们甚至感觉似乎已经身处巴黎[74]。法国人对其中的西洋器物很熟悉,这些具体、生动的描述与《活计档》中西洋楼多为西洋陈设的记载吻合。西洋楼建筑由外国传教士郎世宁、蒋友仁设计、监造,室内装饰和陈设有的是王公大臣、外国使者及传教士进献。乾隆五十八年(1793)英王派遣使者马嘎尔尼,率使团带着近六百件精心挑选的珍贵礼物来到中国。英使团回国后,乾隆帝令将这些礼物摆放于圆明园、紫禁城及热河等处。园中大部分礼物都存放在西洋楼的远瀛观和各水法殿中。“远瀛观安设天文大表全分;内殿、水法等处收贮小玩器一分;水法收贮瓷器一分,安设玻璃灯一对,气法一分,巧益架一分;水法收贮画幅全副;水法安设西洋船样一只,自行椅一对。[75]”有的陈设是乾隆帝命粤海关和皇商采买或到海外定制[76]。更多的陈设是由造办处“行走”的郎世宁、王致诚、席澄源、杨自新、汪达洪、沙如玉、汤执中、纪文等西洋传教士设计、制作。西洋楼是乾隆帝“天朝上国无所不有”、“与西洋竞艺”的帝王思想和多元艺术风格的体现,也表现了其欲超越西方的雄心,具有政治、文化象征意义和外交作用。“堂北为西洋水法处,盖缘乾隆十八年西洋博尔都噶里雅国来京朝贡,闻彼处以水法为奇观,因念中国地大物博,水法不过工巧之一端,遂命往京之西洋人郎世宁造为此法,俾来使至此瞻仰”[77]。此处乾隆帝所说的水法建造时间虽不准确(乾隆十六年西洋楼第一座建筑谐奇趣已建成),却记述了西洋楼建造的原因和建成后他向外国使者展示的得意之情。乾隆十八年(1753)葡萄牙国王遣使来华。使者巴哲格在圆明园觐见乾隆帝,并游览了西洋楼。据《乾隆十八年葡使来华纪实》记载:“钦差(巴哲格)未来之先,万岁对西老爷(指席澄源)说过好几次,你们快快完西洋房子。你们西洋大人来了,我叫他看我西洋房子里的陈设,都是大西洋很好的东西,又有好些都是西老爷做的,很巧妙的玩意摆设”[78]。葡萄牙使者也记述:“富公爷带钦差去看西洋房子,很美很好,照罗马样子盖的。内里的陈设都是西洋来的,或照西洋样子做的。富公爷问钦差西洋见过没有,他说有好些没有见过,因为内里的东西很多都是头等的”[79]。此处的西洋房子指圆明园西洋楼,其中的西洋陈设连葡萄牙使者都认为是“头等的”。英使马嘎尔尼在回国后描述承德避暑山庄内的西洋陈设时,也曾与圆明园中的陈设对比:“那些地球仪、天体运行仪、钟表、音乐自动机之类,工艺之精美,数量之丰富,使我们的礼品相形失色。可是我却被告知说,我们所见到的远不如圆明园中所藏的欧洲物品高级”[80]。如此集中的陈设大量高级的西洋器物,在其他皇家园林乃至紫禁城中也是没有的。因此清帝在圆明园接见、赐宴外藩首领和外国使者,特许他们在园中游览,希望通过“天上人间诸景备”的建筑和融古今、纳异域的收藏陈设,向其展现清王朝地大物博、无所不有的强大国力。
结 语
圆明园是一座百科全书式的园林,从建筑到陈设收藏集千年传统文化之大成和清代中西方文明融合的精华。作为五朝皇帝长期园居的“御园”,重要地位决定了其中的收藏陈设种类丰、数量多、等级高,而且很多陈设在宫外独一无二。一些特殊品类的器物数量、种类、材质甚至超过宫中的珍藏。这些融合文人典雅艺术品味和帝王夸耀伟业心理的器物,通过历朝皇帝精心的制造和布置,与圆明园的园林环境、建筑功能、帝后生活、乃至外交活动,和谐统一,相得益彰。
——————————
注释:
[1] (清)弘历撰,故宫博物院编:《御制圆明园后记》,《故宫珍本丛刊﹒清高宗御制文》卷四,海南出版社,2000年,第47页。
[2] 圆明园管理处编:《圆明园百景图志》,中国大百科全书出版社,2010年,第48页。
[3](清)胤禛撰,故宫博物院编:《御制圆明园记》,《故宫珍本丛刊﹒清世宗御制文》,卷五,海南出版社,2000年,第92页。
[4](清)弘历撰,故宫博物院编:《养心殿晚坐效白居易体》,《故宫珍本丛刊﹒清高宗御制诗》三集卷91,海南出版社,2000年,9册第317页。
[5] 中国第一历史档案馆编:《圆明园》上册,上海古籍出版社,1991年版,第17页。
[6](清)颙琰撰,故宫博物院编:《初冬养心殿》,《《故宫珍本丛刊﹒清仁宗御制诗》初集卷39,2册第158页。
[7](清)吴振棫撰:《养吉斋丛录》卷十三,中华书局,2005年版,第178页。
[8] 张恩荫撰:《圆明大观话盛衰》,紫禁城出版社,1998年,第20页。
[9]《悦心集序》,《故宫珍本丛刊﹒清世宗御制文》卷八,第125页。
[10]《园景十二咏》,《故宫珍本丛刊﹒清世宗御制文》卷二十六, 第295页。
[11]《敬题朗吟阁》,《故宫珍本丛刊﹒清高宗御制诗》五集卷44,17册第106页。
[12] 中国第一历史档案馆编:《雍正朝起居注册》二册,中华书局,1993年版, 1153页。
[13] 赵广超、吴靖雯撰:《细节品鉴十二美人》,《紫禁城》,2013年5期。
[14] 朱家溍撰:《关于雍正时期十二幅美人画的问题》,《紫禁城》,1983年4期。
[15] 中国第一历史档案馆、香港中文大学文物馆编:《清宫内务府造办处档案总汇》卷四,人民出版社,2005年版,第552页。
[16]《清宫内务府造办处档案总汇》卷七,第767页。
[17]《悦心集序》,《故宫珍本丛刊﹒清世宗御制文》卷八,第126页。
[18]《圆明园记》,《故宫珍本丛刊﹒清世宗御制文》卷五,第92页。
[19]《清宫内务府造办处档案总汇》卷一,第679页。
[20]《清宫内务府造办处档案总汇》卷五,第47页。
[21]《清宫内务府造办处档案总汇》卷四,第202页。
[22](清)庆桂等编:《国朝宫室续编》,卷七十一,北京古籍出版社,1994年版,第651页。
[23](清)昭梿:《啸亭杂录》,中华书局,1980年,第27页。
[24] 故宫博物院,中国第一档案馆合编:《清宫内务府奏销档》,故宫出版社,2014年,102册第421页,104册,第253页。
[25] 王致诚撰:《耶稣会士和中国宫廷画师王致诚修士致达索先生的信》,《耶稣会士中国书简集》第四卷,大象出版社,2006年,第299页。
[26]《啸亭杂录》,第398页。
[27]《咏檀玉莲朵如意》,《故宫珍本丛刊﹒清高宗御制诗》,三集卷91,第318页。
[28]《清宫内务府造办处档案总汇》卷十五,第127页。
[29]《清宫内务府造办处档案总汇》卷十五,第481页。
[30]《清宫内务府造办处档案总汇》卷十四,第518、519、520页。
[31]《清宫内务府造办处档案总汇》卷十八,第542页。
[32]《清宫内务府造办处档案总汇》卷十四,第441页。
[33]《清宫内务府造办处档案总汇》卷十七,第146页。
[34]《题画禅室》,《故宫珍本丛刊﹒清高宗御制诗》,四集卷61,7册第240页。
[35]《横碧轩》,《故宫珍本丛刊﹒清高宗御制诗》,五集卷35,16册第319页。
[36]《四藏书屋咏文房四事有序》,《故宫珍本丛刊﹒清高宗御制诗》四集卷96,14册第240页。
[37]详见拙文:陈辉《墨华辉映题轩扁,石刻珍藏嵌壁砖——<钦定重刻淳化阁帖>帖石与圆明园淳化轩》,书法丛刊,2011.5,总123期。
[38]详见拙文:陈辉:《年年上巳寻欢处,便是当时晋永和——<兰亭八柱帖>帖石与清廷的曲水流觞亭》,中国书法,2012年01,总225期。
[39]《题知过堂》,《故宫珍本丛刊﹒清高宗御制诗》,四集卷90,第146页。
[40]故宫博物院,中国第一档案馆合编:《清宫内务府奏销档》,故宫出版社,2014年,144册第232页。
[41](清)吴振棫著:《养吉斋丛录》,卷二,北京古籍出版社,1983年,第39页。
[42]铁源、李国荣著:《清宫瓷器档案全集》,中国画报出版社,2008年,卷三十二,第14页。
[43]《清宫内务府造办处档案总汇》卷二,第754页。
[44]《清宫内务府造办处档案总汇》卷四,第385页。
[45]《清宫内务府造办处档案总汇》卷三十,第324页。
[46]《清宫内务府奏销档》,214册,第435页。
[47]《清宫内务府奏销档》,243册,第121页。
[48]《咏官窑瓶子》,《故宫珍本丛刊﹒清高宗御制诗》四集卷18,11册第236页。
[49]《咏挂瓶》,《故宫珍本丛刊﹒清高宗御制诗》,初集卷11,1册第214页。
[50]《清宫内务府造办处档案总汇》卷三,第704页。
[51]《清宫内务府造办处档案总汇》卷十三,第580页。
[52]《清宫内务府造办处档案总汇》卷七,第789页。
[53]《清宫内务府造办处档案总汇》卷十二,第302页。
[54]中国第一历史档案馆编:《圆明园》上册,上海古籍出版社,1991年版,第110页。
[55]《清宫内务府造办处档案总汇》卷八,第782页。
[56]《清宫内务府造办处档案总汇》卷九,第92页。
[57]《清宫内务府造办处档案总汇》卷十一,第160页。
[58]《清宫内务府造办处档案总汇》卷十一,第599页。
[59]《清宫内务府造办处档案总汇》卷十二,第316页。
[60]《清宫内务府造办处档案总汇》卷十三,第576页。
[61]《清宫内务府造办处档案总汇》卷十四,第399页。
[62]《清宫内务府造办处档案总汇》卷十五,第85页。
[63]《清宫内务府造办处档案总汇》卷十八,第384页。
[64](英)麦吉著,叶红卫、江先发译:《我们如何进入北京——1860年在中国战役的记述》,中西书局,2010年,第135页。
[65](法)帕吕著,谢洁莹译:《远征中国纪行》,中西书局,2010年,第127页。
[66](清)庆桂等编:《国朝宫室续编》,卷五十六,北京古籍出版社,1994年版,第448页。
[67]《初夏池上居》,《故宫珍本丛刊﹒清高宗御制诗》,四集卷97,7册第769页。
[68]《初夏池上居》,《故宫珍本丛刊﹒清高宗御制诗》,四集卷97, 7册第769页。
[69]《清宫内务府造办处档案总汇》卷二十二,第641页。
[70]《清宫内务府造办处档案总汇》卷二十六,第161页。
[71]《清宫内务府造办处档案总汇》卷二十六,第162页。
[72]《清宫内务府造办处档案总汇》卷二十六,第163页。
[73]《圆明园》上册,第496页。
[74](法)阿道尔夫﹒阿尔芒著,许方、赵爽爽译:《出征中国和交趾支那来信》,中西书局,2010 年,第327页。
[74]秦国经、高换婷:《乾隆皇帝与马嘠尔尼》,紫禁城出版社,1998年版,第117页。
[76]《清宫内务府造办处档案总汇》卷十七,第288页。
[77]《题泽兰堂》,《故宫珍本丛刊﹒清高宗御制诗》,五集卷94, 19册第84页。
[78]阎宗临著:《中西交通史》,广西师范大学出版社,2007年版,657页。
[79]《中西交通史》,第657页。
[80](英)约翰·巴罗著,李国庆、欧阳少春译:《我看乾隆盛世》,北京图书馆出版社,2007年版,第95页。

陈辉,圆明园研究院院长,研究馆员。从事圆明园文物研究、保护修复工作。著作有:《圆明园遗珍——圆明园出土文物研究》、《圆明园寻瓷》、《北京三山五园石刻文化》(合著)。
还木有评论哦,快来抢沙发吧~