
作者 | 邓绥 白白(实习生)
编辑 | 王琪琪
视觉 | 羽玺
常年登上热搜榜的女演员虞书欣,这几天却有些安静。除了广告和转发,最近的一条微博原创动态还停留在 8 月 22 日。
但虞书欣并没有淡出公众视线,相反,她因一场风波频繁出现在财经新闻里。
财经博主 " 老潘财商 " 是这场风波的导火索。从 2025 年 5 月 23 日开始," 老潘财商 " 连续发布视频,质疑虞书欣的父亲虞丕杰名下公司与国企之间的合作存在诸多疑问。
沿着 " 老潘财商 " 的梳理,焦点指向一家名叫新余市华尚矿业有限公司(以下简称 " 华尚矿业 ")的企业。企查查显示,华尚矿业的实际控制人正是虞丕杰。

企查查显示,虞丕杰为华尚矿业的实际控制人
从时间线上看,华尚矿业成立于 2007 年,注册资本为 200 万元。成立一年后,它与注册资本 37 亿元的新余钢铁集团有限公司(以下简称 " 新钢集团 ")合资,成立了新余新钢矿业有限公司(以下简称 " 新钢矿业 ")。
新钢集团则是江西省工业支柱企业新余钢铁股份有限公司(以下简称 " 新钢股份 ")的母公司,是一家年产钢铁超千万吨的大型国有钢铁联合企业。
几年间,新钢矿业成了新钢股份的主要供应商。公开资料显示,从 2009 年至 2013 年,新钢矿业与新钢股份的交易额从 1800 万元迅速膨胀到 6 亿多元,规模远远超过国企全资子公司乌石山铁矿厂。2014 年之后,新钢股份的年报里找不到新钢矿业的供货数据。三年后,2017 年,新钢矿业注销。
虞丕杰是否通过关联企业与国企的合作,获得了不合常理的利益?家族商业及背后企业被质疑,虞书欣迎来了入行以来最猛烈的一次舆论风暴。
面对争议,虞书欣工作室强调艺人与家族商业无直接关联;虞丕杰则选择以起诉维权回应。
8 月 28 日,泰和泰(上海)律师事务所发文称:近日,泰和泰(上海)律师事务所接受虞丕杰先生委托,就 " 老潘财商 " 频繁发布的涉委托人言论,依法维护委托人合法权益。8 月 29 日," 老潘财商 " 发布视频称暂时未收到任何法院的文书和律师函,还称,对有关发布涉及本人的不实信息将保留法律权利,目前不会下架任何作品。

8 月 28 日,泰和泰(上海)律师事务所发文
9 月 5、6 日,演员张昊玥在微博上控诉虞书欣霸凌。这一负面事件再次将虞书欣的家族商业风波,拉回到了大众视野。
事件不断发酵,一个个疑点依旧扑朔迷离,虞书欣家族商业引起轩然大波的背后,是公众对明星资本透明度的深度讨论。
一家成立不久的小公司要想和国企合资办企业,并不容易。尤其合资方是一家上市公司,往往会严格考察合资对象的注册资金、经营年限、股东背景、财务状况等,任何一项不达标,都可能被拒之门外。
2008 年,虞丕杰名下的华尚矿业成立不过一年,注册资本只有 200 万元,没有资源储备,却与新钢集团合资成立了新钢矿业,华尚矿业拿到了 49% 的股权。
一家注册资金 200 万的小型公司,拿出 980 万元现金投入合资公司;与一家年产钢铁千万吨级的国企合作中,占据了近一半的话语权。这是怎么做到的?

新余新钢矿业有限公司股权穿透图
事实上,民营企业依靠资源或价格优势,拿到过与国企的合作,并不是没有可能。只是,这类事件发生的概率不高。
与此同时,国企通常还会在年报中对这种 " 破格合作 " 给出清晰解释,例如合作缘由、对价安排、风险提示等。然而,在新钢股份的公开年报里,没有这些说明。
合资之后,新钢矿业迅速进入国企供应链。2009 年,它向新钢股份供应矿石价值 1800 多万;2010 年跃升至近 2 亿元;2011 年和 2012 年均为 3.6 亿元;2013 年达到 6.3 亿元。
短短五年,双方累计交易额超过 15 亿元。
也有人质疑,虞书欣的父亲通过关联企业非法占用国企资金 15 亿元。
虞某杰则选择在今年年 5 月委托律师发布声明,称其控股的华尚矿业仅为财务投资者,未参与新钢矿业决策,且交易均通过公开招标完成,强调 15 亿元交易为正常商业往来,不存在利益输送。但因缺乏硬性依据,回避了财务数据等矛盾点,未能完全平息质疑。
此外,反观新钢集团的全资子公司——江西省乌石山铁矿厂(以下简称 " 乌石山铁矿 "),同期供应额仅为 5.11 亿元,是合资公司新钢矿业的三分之一。换句话说,国企把更多订单交给了 " 外来 " 的合资方,而不是自己的全资子公司。
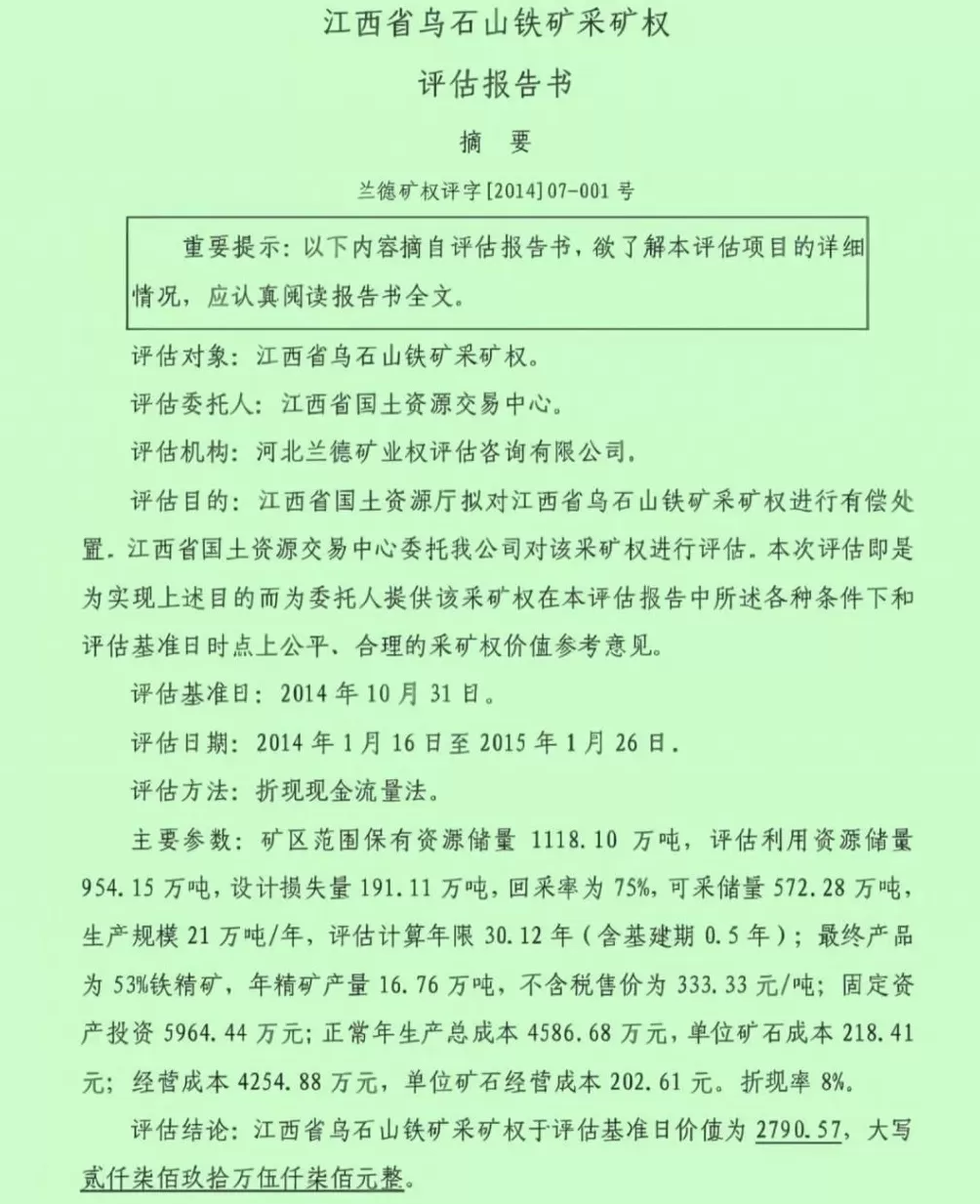
有人解释道,这可能与乌石山铁矿产能不足、矿石质量有限有关。江西省公开的采矿权评估报告显示,乌石山铁矿保有储量 1118 万吨,年产铁精矿不足 20 万吨。
不过,即便自产不足,它的经营范围里也包括铁矿石销售,完全可以通过外采补足,再统一卖给集团。一位来自国内八大会计师事务所的审计从业人员苏元也表示,论议价能力,国企的全资子公司理应比新成立的合资公司更具优势。

江西省乌石山铁矿采矿权评估报告书
而且,新钢股份并非只有两家固定供应商。
2010 年的财报显示,除了新钢矿业和乌石山铁矿, 新钢股份还从多家企业采购原料。财报中 " 采购货物 " 是一个总类,其中包含铁矿石在内,意味着可能还有其他供应商,只不过因为供应范围不仅限于铁矿石,而被归入更大的分类中。
2013 年的财报也提到,当年,进口铁矿石约占公司铁矿石总采购量的 65%。这说明,新钢的采购渠道并不单一,用量庞大,有很大的选择余地。
问题便回到最初:为什么选择了华尚矿业?
2010 年,新钢股份财报里出现了一个令人关注的数据:当年,新钢股份从新钢矿业采购了不到 2 亿元的铁矿石,给这家公司提供了 2.1 亿元资金支持。
这种操作并不常见。苏元认为,虽然企业之间可以同时存在买卖和借贷行为,但通常两者的关联性不大。而从新钢矿业的资产状况来看,2013 年营业总收入为 62351 万元,恰好接近同年新钢股份向其采购矿石的价格。
也就是说,新钢矿业似乎只有新钢股份这一个大客户,所有资金往来是为了货物交易。那么,是否存在国企先把钱借给合资公司,让它去买矿石,再把矿石买回来,不收利息,只有中间商坐收渔翁之利的可能呢?
此外,当年的年报里,新钢矿业被误写成了 " 全资子公司 "。实际上,华尚矿业持股 49%,它只是控股子公司,而非全资。

在当年年报中,新钢矿业被误写为 " 全资子公司 "
苏元指出,如果这是故意写错,就存在有意模糊风险的可能性;如果只是笔误,则说明公司在风险揭示上的把关比较粗糙。无论哪种情况,这个错误至少在形式上降低了外界对合资公司风险的警惕。
三年后, 2013 年,新钢股份和全部 15 家关联公司的交易总额是 17.6 亿元,其中新钢矿业一家就占了 6.3 亿元,接近三分之一。
同年 4 月,大华会计师事务所披露,新钢矿业占用了新钢股份 7.4 亿元资金。也就是说,这家公司一年卖货不到 6.3 亿元,动用了 7.4 亿元的资金池,超出的部分没有合理解释,也同样没有利息。
苏元指出,合资企业占用资金是审计的重点关注项目。如果利息不合理甚至为零,不仅涉嫌利益输送,还可能带来涉税风险。要理解这笔钱的分量,需要看当时新钢股份的处境。
2013 年是新钢股份资金最紧张的一年,资产负债率高达 74.53%,创下历史最高。账上现金不到 24 亿元,但一年内要偿还的短期借款就有 73.8 亿元,应付账款还有 46.7 亿元,两项合计超过 120 亿元。
与此同时,公司经营现金流是负的,不仅没赚到现金,反而少了近 2 亿元,全年净减少超过 6 亿元。

新钢股份 2013 年财报
在这种背景下,公司允许合资企业无息占用 1 亿多的资金,相当于国企拿着本就紧张的现金,替合资方兜底。
治理问题也在这一年集中爆发。2013 年,新钢股份实际发生的关联交易总额高达 26.26 亿元,比年初预计的 21.41 亿多出 4.85 亿元,占到当年净资产的 6.45%,且等到 2014 年才补充公告、追认。
这种 " 先斩后奏 " 最终引来了监管层的关注。2014 年 6 月,上海证券交易所点名批评新钢股份总经理王宏和董秘姚红江,理由是 " 关联交易 "。
半年后,公告称由于 " 工作原因 ",姚红江辞职,并表示他辞职以后不在公司担任任何职务。
一连串交易,也让外界开始联想背后更深层次的关系。有网友指出,虞书欣的爷爷曾在新余钢铁系统担任工会干部,父母经营钢铁公司," 涉嫌利益输送 "。
财经博主 " 老潘财商 " 翻查《江西新余钢铁总厂组织史资料》和历年《新钢年鉴》时,看到多位姓虞的人物:虞某跃、虞某耀曾任工会职务,另一位虞某倩则长期负责保密工作,名字一直写到 2014 年。
工商信息显示,2009 年成立的新余豪誉实业有限公司,股东和主要人员分别是虞丕杰和虞俏倩。公开判决书也明确提到,虞某倩是虞丕杰的妹妹。

公开判决书明确提到,虞某倩是虞丕杰的妹妹 / 图源:江西省新余市中级人民法院民事判决书(2015)余民二初字第 91 号
《国有企业领导人员廉洁从业若干规定》第六条规定:不得 " 离职或者退休后三年内,在与原任职企业有业务关系的私营企业、外资企业和中介机构担任职务、投资入股,或者在上述企业或者机构从事、代理与原任职企业经营业务相关的经营活动 "。
新钢矿业的股权安排耐人寻味。华尚矿业成立于 2007 年,当时虞丕杰还不是华尚的最大股东,而是在新钢矿业成立 2 个月后才成为华尚矿业的实控人。
苏元认为,按照正常的商业逻辑,国企一旦发现合作方股权发生重大变动,应及时更新股东信息,并在发现存在直系亲属关联时暂停或终止合作。但从 2009 年到 2013 年的合作期里,华尚矿业始终处于虞丕杰的控制之下。苏元指出,这种 " 先合资、后入股 " 的操作,并不能规避回避制度,反而容易让人怀疑是有意规避监管。
不过,潇湘晨报在 2025 年 5 月致电新余钢铁集团,工作人员回应,公司里没有姓虞的领导。人事处工作人员则表示,已经收到舆情反馈并上报。盐财经记者于 2025 年 9 月 8 日再次拨打财报上的集团电话,但电话并未接通。
虽然目前无法确认虞丕杰是否与年鉴中 " 虞姓干部 " 存在亲属关系,以及 " 老潘财商 " 查到的虞某倩是否与判决书中的虞俏倩为同一人。但在审计准则里,这样的情况通常会被列为 " 疑点 "。
巧合的是,2013 年新钢矿业的交易额达到最高点,2014 年中止了合作,2017 年公司彻底注销。五年累计超过 15 亿元的交易,最后只留下几行工商注销记录和年报里的数字。
苏元补充道,一般公司注销前必须先通过税务清算,提供近三年的账务资料。新钢矿业注销前三年几乎没有经营业务,除了股东分红、工资个税外,没有大额税务支出,这刚好避开了常规税务检查。因此," 洗掉嫌疑 " 的说法,成为了大众关心的另一个疑点。
从今年 5 月蔓延到 9 月,这场围绕明星家族财富的风波,似乎短时间内还不能平息。
风波的关键不在于明星家庭的财富本身,而在于财富积累方式是否公开透明、是否涉及公共利益,以及公众人物如何面对质疑。
过去,很多人通过选秀节目以及影视作品认识了虞书欣。在演艺圈,虞书欣有两个著名的标签:小作精、富婆。
可以说," 富婆 "" 千金 "" 豪门 "" 富二代 " 等人设为虞书欣带来了极大的曝光度。

虞书欣
但是,明星的人设与光环不应成为模糊焦点的工具。无论是谁,涉及公共利益的问题都需要清晰答案。
新余钢铁集团在今年 5 月曾对媒体表示,已经收到了舆情反馈,正在处理并上报," 这件事各个机关已经有反映了,我们正在处理,已经将情况上报到省里去了 "。
如今,近四个月过去,公众在等待一个权威的调查结果。
(应受访者要求,文中苏元为化名)
还木有评论哦,快来抢沙发吧~