人类之所以还站立在地球上,之所以还创造着文明,一个重要的原因,是我们不止关注自身、关注眼前,我们还会关心远方、关心未来、关心人类共同的命运。
图文 | 李佳闻 卢璇 宁珊 谢欣
指导老师 | 白净
这是南大西洋上的一个坐标:南纬52度46分,西经36度48分,它所指向的位置,在南乔治亚岛的西北方向约200千米。对这颗星球上的绝大多数人来说,终其一生,他们也不会与这片海域有任何交集。
南半球的春天正在到来,在刚刚过去的15天里,这片海水的表面平均温度相较上月升高了0.024℃,达到0.124℃。9月12日,海水的温度曾短暂地跌至零下,但仅仅两天后,海水温度又恢复到了0.15℃。
许多事物都能造成这种温度的小小扰动,可能是一阵风,一场雨,或是一次随机的海流。这次是一座冰山漂过来了,一座61公里长、59公里宽、面积几乎有整个深圳市那么大的冰山。
只有在0℃的环境中,冰水混合物才能稳定地存在,对富含盐分的海水来说,这个临界值还要更低一些。在均温0.124℃的海面上,这座大山将不可避免地吸收热量,崩解、分裂、消融,走向生命的终结。
在彻底消失前,这座冰山会继续拥有一个名字,A23a。

诞生
1956年,英国空中侦察小组在菲尔希纳冰架上观测到一道裂缝;1973年,裂缝化作一条下切的大裂谷。13年后的1986年,裂谷终于切割下冰架的一角,释放出A22、A23、A24、A25等冰山。在这次规模浩大的崩裂中,苏联科考站德鲁日纳亚1号站被埋进了冰山。

A23是其中最大的一块碎片,自那时起,它也成为世界上最大的冰山。这个称号在1991年的一次分裂中,被最大的碎块A23a继承,后者的面积约有4000平方公里,相当于四个香港。
A23的最大碎块被称作A23a,南极冰山的命名规则就在其中。根据美国国家冰中心(U.S. National Ice Center,简称USNIC)的命名规则,从南极冰架上初次脱落的冰山,以前缀ABCD四个字母冠以数字命名(如A23)。其中,前缀ABCD指代这座冰山的诞生地:A代表西经0-90度,B是西经90-180度,而C、D分别对应东经90-180度和0-90度。当冰山再次发生碎裂,就再加上不同的字母后缀(如A23a)。

在A23(及A23a)生命的前三十多年,它都搁浅在冰架上。这段时间里,“世界最大”的称号偶尔会被夺走,但很快又会被返还回来。
2000年,B15冰山自罗森冰架脱落,面积达1.14万平方公里,这是人类将卫星送上太空以来观测到的最大冰山,约有11个香港的面积;2006年,它甚至漂到了新西兰南部海域。现在,它最大的碎块只剩下不到100平方公里,几乎是原先的0.8%。
2017年,拉森C冰架上脱落了一座近6000平方公里大的冰山A68。它随即向大海航行,经历1500公里的旅行,于2021年4月融化在海水中。
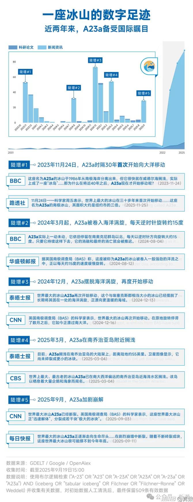
“迎来送往”三十余年,A23a终于也慢慢从搁浅中松动。2023年3月,它完全脱离海底,在威德尔海上朝向北方漂浮起来。南极的任何方向都是北方,冰山开始漂浮,任何方向也都通向终结。
北游
研究表明,90%的南极冰山都会被卷入沿岸流中,绕南极洲逆时针移动,在威德尔海汇合,然后向北进入斯科舍海,在那里被卷入绕极环流,这条路径被学者称作“冰山径”(Iceberg Alley)。

A23a也不例外,2023年末,它离开了威德尔海,进入了更为广阔的洋面。不过,还没来得及移动太远,它就在2024年3月遭遇了一场涡流,在此后的8个月里,A23a一直在原地打转。
11月中旬,A23a终于挣脱了涡流,一路航向南乔治亚岛,并在岛屿南侧的浅水区搁浅。

许多冰山都在这处浅海中解体,上一个光临此地的大型冰山,正是曾经夺走“世界最大冰山”称号的A68。到达南乔治亚岛南部时,它已经被称作A68a。2020年12月,A68a轰然撞向大陆架,随即断裂成两块,在几个月后彻底融化。
幸运的是,A23a在南极绕极环流的作用下,从2025年5月重新开始向东移动,绕过南乔治亚岛后,沿岛屿北侧的大陆架向西折返,在这一过程中分裂出大大小小的碎块。

太阳直射点越过赤道、将光芒洒向南半球的时候就在眼前了。在即将来临的十月,A23a所在海域的表层温度将大概率继续上升。除去气候异常的2024年,这片海域的表层海水,在2023年10月的平均温度是0.78℃,而2022年同期则达到了1.10℃。在这样的温度下,海冰必然消融。

一项2008年的研究断言:“搁浅在南乔治亚岛附近的冰山,最多存在一年就会最终消融。”
A23a的消逝,似乎已成为定局。

消融
冰山消融是无可抗拒的事实,随之而来的又会是什么?
一座“最大”冰山的消融,对海平面上升、沿海地区倒灌的影响实际并不大。目前,全球海冰的体积大约在1.9-2.5万立方千米,即使全球海冰全都融化,海平面也几乎不会上升。
现有研究表明,我们首先需要警惕的,是冰山融化对气候的改变。
冰山融化后,淡水进入海洋,直接改变了附近海水的温度和盐度,而不同地区海水温度和盐度差异恰恰是驱动部分洋流运动的重要因素。一旦海水温度、盐度发生了改变,很可能会改变洋流的强度和走向,通过海洋与大气之间的热量交换、水循环等过程,进而影响全球气候系统。迎接人类的,可能是未知的暴雨、旱灾、巨浪或风暴。
巨大的冰体在搁浅时会刮擦海底,破坏海底生物栖息地。对人类经济社会来说,冰山碎裂所产生的无数小冰块,将威胁渔业与航行安全。当然,冰山的消融也在微观层面推动新的生命循环。融化的冰水释放营养物质,滋养浮游植物,它们迅速繁殖,形成食物链的基石。磷虾、鱼类随之增加,企鹅、鲸鱼得以受益。
不同历史时期形成的冰山中,存在着诞生时刻的诸多遗迹,比如一个个古代空气气泡。通过氧同位素等测定方式,人类可以在冰山中“读取”过去的温度、空气中二氧化碳含量等一系列参数。当冰山消融,这些信息也不再可考。
当然,在日益变暖的世界里,消失的不仅仅是极地的冰山。
2024年夏天,南京大学地理与海洋科学学院的陈欣阅前往法国科考。在阿尔卑斯山脉勃朗峰附近的冰海冰川(Mer de Glace)前看到了一组照片。

这组照片展示了冰海在1800、1823、1860、1992等年份的不同景象。两百年前,这里还是名副其实的“冰海”;两百年后,曾经的冰带杳无踪影。

“(冰带)几乎完全退化。”法国奥尔良大学地球科学学院国家特级教授Michel Faure说。
须发皆白的Michel Faure将有关阿尔卑斯山脉的知识倾囊相授,尽管在他面前站着的大多是本科低年级的学生,尽管他们语言并不完全相通、知识水平存在差异,尽管他们来自不同的国家。
“这是我们共同的地球。”Michel Faure说。

在常常以数亿年为尺度的地球变化面前,人类个体的生命显得非常渺小、短暂,短暂到我们有限的这一生里,几乎见识不到一块冰的消融所真正带来的危害。
但我们不是孤立的存在。人类之所以还站立在地球上,之所以还创造着文明,一个重要的原因,是我们不止关注自身、关注眼前,我们还会关心远方、关心未来、关心人类共同的命运。在A23a一去不返的路上,来自世界各地的五百余篇报道和论文为它留下了最后的注脚。

别了,A23a!

参考文献与数据来源:
[1] Natural Earth. https://www.naturalearthdata.com/downloads/10m-physical-vectors
[2] U.S. National Ice Center. https://usicecenter.gov/Products/AntarcIcebergs
[3] NASA Worldview. https://worldview.earthdata.nasa.gov
[4] GEBCO. https://download.gebco.net/#
[5] Global Ocean OSTIA Sea Surface Temperature and Sea Ice Analysis. https://data.marine.copernicus.eu/product/SST_GLO_SST_L4_NRT_OBSERVATIONS_010_001/description
[6] Wesche, C., & Dierking, W. (2012). Iceberg signatures and detection in SAR images in two test regions of the Weddell Sea, Antarctica. Journal of Glaciology, 58(208), 325–339.
[7] Weber, Michael & Kuhn, Gerhard & Clark, P. & Timmermann, Axel & Lohmann, G. & Sprenk, Dr. Daniela & Gladstone, R.. (2013). The Scotia Sea Iceberg Alley – Antarctic Gateway to lower latitudes and its history of ice-sheet instability. Scotia Arc Symposium.
[8] Wikipedia. https://commons.wikimedia.org/wiki/File:EPICA_temperature_plot.svg?lang=zh
[9] 解思梅. (2001). 南极冰山. 海洋预报, (03), 79-81.
[10] Jansen, D. (2008). Evolution of Antarctic tabular icebergs. Alfred Wegener Institute for Polar and Marine Research, Bremerhaven, Germany.
[11] Lemke, P, Ren, J, Alley, R B, Allison, I, Carrasco, J, Flato, G, Fujii, Y, Kaser, G, Mote, P, Thomas, R H, & Zhang, T. Observations. Changes in Snow, Ice and Frozen Ground. Chapter 4. Climate Change 2007: The Physical Science Basis. Contribution of Working Group I to the Fourth Assessment Report of the Intergovernmental Panel on Climate Change [Solomon, S., D. Qin, M. Manning, Z. Chen, M. Marquis, K.B. Averyt, M. Tignor and H.L. Miller (eds.)]. Cambridge University Press, Cambridge, United Kingdom and New York, NY, USA.
[12] British Antarctic Survey. https://www.bas.ac.uk/media-post/worlds-largest-iceberg-grounds-near-sub-antarctic-island-of-south-georgia
感谢陈欣阅以专业的知识,严谨负责的学术精神校订了这篇稿件。
还木有评论哦,快来抢沙发吧~