
乐山市商业银行工作人员当年到工行应城支行面签时,殷学明(中)假冒银行工作人员在文件上盖章。 本文图片均由受访者提供
人民币33亿元,这是四川乐山市商业银行被骗取贷款的数额。
在江西南昌中级人民法院近期审理的一起民间借贷纠纷案中,由该院从四川、湖北等地调取的多份刑事裁判文书,披露了多年前发生的金融大案:违法发放贷款38亿元,骗取贷款33亿元。
上述案件牵涉四川乐山、湖北应城等地的多家银行。涉案资金以“同业买入返售”的信托贷款形式,分别流向了湖北多家企业。
四川峨边县法院2024年4月作出判决,对乐山市商业银行金融市场部的原总经理杨涛、原总经理助理李轩,以违法发放贷款罪和受贿罪分别判处有期徒刑十五年、六年。
杨涛、李轩违法发放贷款的38亿资金中,有33亿被认定为“骗取贷款”。骗贷案的涉案人员,包括以“融资顾问”出现的中介掮客贡婷婷、殷学明,以及工商银行应城支行员工张应林、私营企业主陈碧元等人,他们被指控通过私刻印章、提供虚假材料、假冒银行工作人员等手段骗取贷款。
2024年10月,乐山市沙湾区法院以骗取贷款罪、行贿罪对贡婷婷判刑十四年六个月,其他被告人也被判刑。此后二审法院维持了刑罚部分的判决。该案中的陈碧元、殷学明、张应林,在2017年曾因犯骗取贷款罪判过刑——骗取招商银行广东佛山分行2亿元。
目前,乐山市商业银行被骗贷一案已尘埃落定,由此引发的相关民事案件仍在审理中。

乐山市商业银行
银行“内鬼”与中介联手骗贷,始于“2个亿”
2025年8月中旬,乐山市商业银行提起诉讼的民间借贷纠纷案在南昌中院审理,该银行起诉的是武汉业大高科技产业有限公司(以下简称“武汉业大公司”)。
原来,乐山市商业银行2013年曾向武汉业大公司提供信托贷款13亿元,后来司法机关查明,这13亿贷款竟是乐山市商业银行被骗贷33亿的一部分。

南昌中院调取有关乐山市商业银行刑案资料的调查令(部分)。
2024年11月至2025年6月,南昌中院先后出具多份《律师调查令》,从四川乐山市沙湾区法院、峨边县法院和湖北应城市法院调取了多份刑事裁判文书,与借贷案相关的多起刑事犯罪被披露出来——包括骗取贷款、违法发放贷款、高利转贷等。
这一系列金融刑事案件,始于招商银行佛山分行的那笔贷款——涉案资金2亿元。
2013年10月,招商银行佛山分行通过广东粤财信托公司发放2亿元的信托贷款,获得这笔贷款的是湖北融升医药科技有限公司(以下简称“湖北融升公司”)。根据相关协议,对这笔期限为二年的贷款进行“兜底担保”的,是中国工商银行应城支行(以下简称“工行应城支行”)。
2015年9月初,招商银行佛山分行工作人员到工行应城支行了解2亿贷款的“还款方案”,工行应城支行发现其并未参与该笔业务,更没有“兜底担保”,遂向警方报案。

涉案人员在协议上盖的银行公章和行长印章,经鉴定均为假章。
接到报案后,应城市公安局控制了工行应城支行职员、“内鬼”张应林。司法鉴定文书显示,涉案2亿元信托贷款资料中的相关授权证明书、信贷审批书等文件,上面盖的工商银行湖北省分行的公章是假章;相关承诺函、担保书上盖的工行应城支行公章、该行行长杨开泰的印章,均为假章。
此后,应城警方控制了“融资中介”殷学明、杨锦以及企业主陈碧元等人。此案侦查终结后,由应城市检察院提起公诉。
应城市人民法院审理查明,2013年,湖北融升公司因投资建设“双氧水”项目急需资金,该公司法定代表人陈碧元联系中介杨锦等人融资,还找到工行应城支行的张应林“帮忙”,一伙人商议以工行应城支行“兜底担保”的方式去取得贷款。在此期间,陈碧元安排人私刻了工行应城支行及行长杨开泰的印章,殷学明在街上花30元请人私刻了工商银行湖北省分行的印章。
此外,殷学明还伪造了工银湖北省分行的授权、授信审批等文件,另有同伙对贷款资料进行虚增产值的修改。此后,殷学明假扮工行湖北省分行公司部的领导,张应林自称是工行应城支行的副行长,出面接洽有出资意向的招商银行佛山分行工作人员。
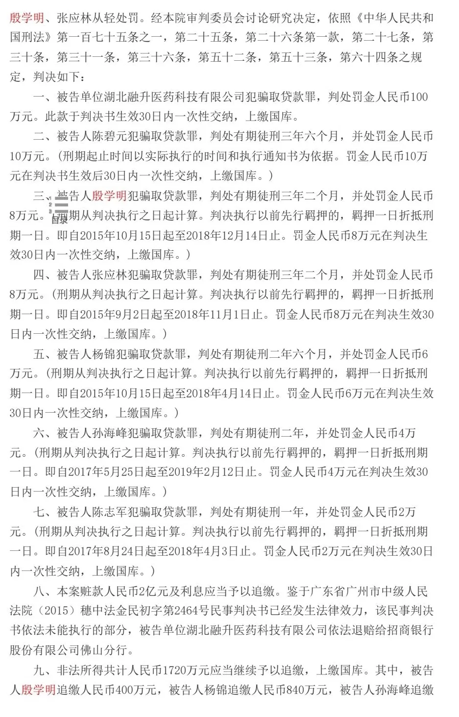
2013年10月,招商银行佛山分行工作人员来应城核保面签。据陈碧元归案后供述,为了准备这次关键的“面签”,他让张应林提前安排好工行应城支行的办公室,还让人买来一个保险柜运至办公室,用来存放假公章。此外,陈碧元安排其公司的一名女清洁工冒充管理印章的银行职员,让张应林事先准备好一套工行的女式制服。
当年10月18日,作为出资方的招商银行佛山分行与作为担保方的“工行应城支行”进行面签。在多人见证下,“副行长”张应林在相关协议文件上盖章。
此后,招商银行佛山分行通过信托公司向湖北融升公司发放了信托贷款2亿元。这笔贷款两年后到期仍未偿还本金。
当时取得2亿贷款后,陈碧元向殷学明、杨锦等三人支付了“中介费”1640万元,还帮助张应林偿还了债务80万元。

陈碧元、殷学明等人2017年被判骗取贷款罪的判决书(部分) 裁判文书网截图
2017年8月,应城市法院判决湖北融升公司和6名被告人构成骗取贷款罪。陈碧元被判处有期徒刑三年六个月,殷学明、张应林均被判刑三年二个月,杨锦等3名从犯亦被判刑。此案后来被孝感市中级人民法院维持原判。
当年侦查这起涉案2亿的骗贷案时,应城市公安局还发现张应林、殷学明伙同贡婷婷、邵武建等人,涉嫌骗取四川乐山市商业银行36亿元,遂将上述嫌犯一并移送审查起诉。
2018年4月,应城市检察院认为犯罪事实不清、证据不足,决定对贡婷妨、邵武建不予起诉。此前仅起诉了骗贷2亿案中的殷学明、张应林等人。
2022年3月,应城市公安局将贡婷婷、张应林等人涉嫌骗取乐山市商业银行贷款一案,移送四川乐山警方。
核保面签弄虚作假,银行被骗贷33亿
2022年4月,四川乐山警方立案侦查乐山市商业银行被骗贷一案。次年7月,此案被提起公诉,由乐山市中级人民法院指定沙湾区法院管辖。
沙湾区法院审理查明,2013年7月至2014年4月,被告人贡婷婷、殷学明、张应林等人使用欺骗手段,取得乐山市商业银行贷款33亿元。
乐山市商业银行被骗贷的第一笔,是放贷给湖北融升公司的2亿元。据调查,2013年7月,融升公司负责人陈碧元在骗取招商银行佛山分行2亿贷款的同时,联系中介贡婷婷寻找其他出资银行,并与殷学明、张应林等人商定,通过工行应城支行“兜底担保”的方式获取贷款。
此后,贡婷婷串联出资方乐山市商业银行、过桥方招商银行北京分行、通道方中航信托公司,由殷学明提供伪造的授信书、尽职调查报告等资料,由陈碧元提供伪造的工行应城支行公章和行长杨开泰的印章,再由殷学明、张应林在相关协议上加盖印章、伪造面签照片,贡婷婷将这些资料提交给乐山市商业银行。
2013年10月,乐山市商业银行以“同业买入返售”的形式,向湖北融升公司提供了信托贷款2亿元。
涉案的第二笔贷款是武汉业大公司获取的13亿元。这笔贷款的虚假材料中,包括资金用途的一个“大项目”——业大公司与中建三局签订合同,为武汉市LED灯改造配套工程提供电缆,合同金额39.8亿元。业大公司当时的法定代表人姚荣萍后来表示,该合同实际上并不存在。
在申请上述13亿贷款的过程中,贡婷婷让殷学明联系张应林,由其提供工行应城支行的办公室作为面签场地。
后来面签时,只是二级支行行长的张应林假冒工行应城支行的副行长,殷学明冒充工行应城支行职员,当着乐山市商业银行工作人员的面在合作协议上盖章。不久,武汉业大公司顺利获得信托贷款13亿元。
此后,贡婷婷、殷学明、张应林等人继续“合作”,为湖北数家企业骗取乐山市商业银行的贷款。这些信托贷款资金的流向为:湖北省君合实业发展公司10亿元,湖北华特红旗电缆公司5亿元,唐仕(宜昌)置业公司3亿元。加上武汉业大公司的13亿、湖北融升公司的2亿,乐山市商业银行被骗取贷款总额为33亿元。
根据乐山市商业银行出具的情况说明,截至一审判决时,上述33亿贷款中尚有25亿余元逾期未还,扣除抵押物价值后,损失金额为20.16亿余元。
这一系列骗贷案的涉案资金,均为“同业买入返售”的信托贷款,涉及4家金融机构(出资、过桥、通道、担保)。其中承担主要风险的,是负责出资的乐山市商业银行和负责“兜底担保”的工行应城支行。
按照程序,工行应城支行应对申请贷款企业进行尽职调查,落实财物抵押等防范风险措施,可合作协议中的“工行应城支行”实际上子虚乌有。此外,乐山市商业银行应对担保方的“工行应支行”进行核实,该行多次派工作人员前往工行应城支行面签,却被贡婷婷、殷学明和银行“内鬼”张应林等人设计的假象所蒙骗。
乐山市商业银行的工作人员来应城面签时,贡婷婷一般会在武汉接待他们,次日中午一点左右到达工行应城支行。此时办公楼人少,众人进入张应林安排好的二楼办公室“面签”,殷学明、张应林等人当着对方工作人员的面签字盖章——当然,在协议上盖的是假章。
据殷学明供述,面签时贡婷婷也亲手盖过两次印章,“她说她没盖过工行的章,想盖章玩一下。”
在办理相关手续时,乐山市商业银行出具的文件资料,一般以快递方式寄往工行应城支行。为防止事情泄露,殷学明等人事先获知信息后会到快递点提前截获文件。
为核实上级银行的授信批复情况,乐山市商业银行工作人员曾提出去工行湖北省分行查看。
“贡婷婷对我说,为了不暴露,必须让他们去一趟,哪怕做场戏都可以。”殷学明供述,他当时通过熟人想办法,带乐山市商业银行工作人员进入工行湖北省分行大楼,再由某人以该行相关部门领导的身份出面接洽,“演了一场戏”,从而惊险地骗过乐山市商业银行工作人员。
乐山市沙湾区法院还审理查明,骗取33亿贷款后,贡婷婷、殷学明从涉案贷款公司获得违法所得“中介费”11195万元,其中贡婷婷获取7170万元,殷学明分得4025万元。贡婷婷当年是广西旭联投资管理公司的股东兼总经理,她将部分违法所得分给了两名股东。

乐山市沙湾区法院2024年作出的刑事判决(部分)
2024年10月,沙湾区法院作出一审判决,以骗取贷款罪、行贿罪“数罪并罚”,决定对贡婷婷执行有期徒刑十四年六个月;被告人殷学明、张应林、陈碧元均犯骗取贷款罪,分别被判处有期徒刑三年、三年四个月、三年;所有被告人以及被告单位湖北融升公司均被判处罚金。
一审判决后,贡婷婷等人上诉。2024年12月,乐山市中级人民法院作出终审判决,对追缴违法所得的数额有所调整,但维持了原判的刑事处罚部分。
两名银行高管受贿前违法放贷,有企业主以高利转贷获利
作为骗取贷款这一系列案件的中介掮客,贡婷婷还涉及行贿犯罪。她行贿的对象,是乐山市商业银行金融市场部时任总经理杨涛、总经理助理兼投资银行部负责人李轩。
2022年6月,就在乐山市公安局对骗取贷款案立案侦查不久,杨涛、李轩涉嫌“严重违纪职务违法”被峨边县监察委员会留置,次年被起诉。两人被指控的罪名是违法发放贷款和受贿。
峨边县法院审理查明,2013年10月,李轩通过中介贡婷婷的联系协调,拟采用“买入返售”的方式向湖北融升公司发放贷款2亿元。李轩作为具体经办人,收到贡婷婷的资料——实际为虚假资料,未严格审慎核查,未开展尽职调查,将此业务向杨涛汇报并征得同意后,提交银行审批委员会和行长审批通过,该行此后通过通道方和信托公司向湖北融升公司放贷2亿元。
对“兜底担保”的工行应城支行进行核保面签时,杨涛等人未严格按照核保要求进行核实,“被贡婷婷等人借用办公室、使用假公章及假的行长私章完成面签。”
法院查明,违法发放上述2亿贷款后,杨涛与贡婷婷商定,由李轩具体经办,乐山市商业银行以同样方式开展“买入返售”业务,在2013年11月至2014年4月,向武汉业大公司等湖北企业发放7笔贷款,共计36亿元。
上述总计8笔38亿元的违法放贷金额,有33亿元被乐山市沙湾区法院认定为贡婷婷等人骗取贷款的涉案资金,另有5亿元贷款因项目属实未认定“骗贷”。
据乐山市商业银行排查,截至2022年9月,涉案贷款中逾期未还金额约30.4亿元。

四川峨边县法院作出的刑事判决(部分)
峨边县法院认为,杨涛、李轩作为银行工作人员,违规发放贷款,数额特别巨大,构成违法发放贷款罪。
轻松获得数以亿计的贷款后,收到巨额“中介居间费”的贡婷婷向杨涛、李轩输送了非法利益。法院审理查明,贡婷婷累计送给杨涛320万元,送给李轩22万元。加上收受其他贿赂,杨涛、李轩被认定受贿的总额分别为504万元、64万元。
2024年4月,峨边县法院作出刑事判决,对杨涛以违法发放贷款罪判处有期徒刑八年,以受贿罪判刑十年,数罪并罚,决定执行有期徒刑十五年;同样犯违法发放贷款罪、受贿罪的李轩被判刑六年。两名被告人均被判处罚金,追缴违法所得。
这一系列涉及违法发放贷款、骗取贷款的金融犯罪案件,涉案资金累计达40亿元——包括乐山市商业银行放贷的38亿,以及招商银行佛山分行放贷的2亿。
在上述案件中被判刑的被告人,有银行工作人员张应林、杨涛、李轩,金融掮客贡婷婷、殷学明等人。案发后,多名贷款企业的老板接受调查,最后被判刑的有两人——湖北融升公司的陈碧元、武汉业大公司的姚荣萍。
陈碧元是因参与骗取贷款而获罪,姚荣萍则被认定构成高利转贷罪。
湖北咸宁市咸安区法院审理查明,2013年11月,姚荣萍以武汉业大公司名义获得13亿信托贷款后,并未用于贷款合同约定的经营活动,而是用于出借他人、为银行人员完成“拉存款”任务、购买理财产品等。2014年,姚荣萍从13亿贷款资金中,分三次转贷给咸宁企业主阮某5000万元,收取阮某利息款共940万元。扣除贷款本金利息,姚荣萍非法获利521万余元。
咸安区法院2020年9月作出判决,以高利转贷罪判处姚荣萍有期徒刑四年六个月,并处罚金600万元,没收其违法所得。此后咸宁市中级人民法院二审维持原判。
后来,这一系列金融刑案又引发了民事诉讼。
在姚荣萍被查之前的2015年,她偿还了4.15亿贷款,其武汉业大公司仍欠8.85亿贷款本金。面临还贷压力的姚荣萍将公司股权转让给湖北仙桃老乡张军,约定她不再承担还贷责任。
此后张军偿还了部分贷款。据其称,他后来才知道,姚荣萍经办的13亿贷款是骗取贷款案的涉案资金,“我当时什么情况都不知道,就成了‘接盘侠’。”
2024年,从位于南昌的中航信托公司获得贷款债权的乐山市商业银行,起诉了武汉业大公司及张军等人,要求偿还贷款本金7.9亿余元以及利息等。张军则提起反诉。
张军认为,涉案行为是骗取贷款、违法发放贷款的犯罪行为,原告以欺诈方式订立合同,严重损害国家利益,因此涉案的信托贷款合同系无效合同;原告在签订合同和发放贷款过程中存在明显过错,其损失需自行承担主要责任,也可以通过刑事追赃和退赔方式追回。
乐山市商业银行则认为,其工作人员构成违法发放贷款罪是其个人行为,不影响本案所涉《信托贷款合同》的效力。
2025年8月,该案在南昌中院开庭审理,目前尚未宣判。
在此之前,南昌中院发出调查令,从湖北、四川等地调取了相关裁判文书——包括骗取贷款、违法发放贷款、高利转贷的多起刑案。
至此,涉及数十亿贷款资金的一系列金融犯罪内幕,在此次民事诉讼中被披露出来。
(请备注:文中主要事实内容来自生效的刑事裁判文书)
还木有评论哦,快来抢沙发吧~