近日,有消费者表示,在千岛平台试图为未成年孩子购买的 500 多元的卡牌退款时,被卖家要求 " 上传家长怒骂孩子的视频、狂扇孩子耳光的视频(时长需要 5 分钟,中间不能停,必须有清晰的扇耳光声音)"。对此,千岛回应称,该交易纠纷因个人闲置交易引发,退款要求为卖家个人发送。
事件曝光后,南都 N. 视频近日接到多位网友爆料称,千岛福袋玩法与赌博机制相似,有人两个多月抽 52 万元福袋,亏损 30 多万元,质疑千岛福袋玩法 " 涉赌 "。而在律师看来,千岛福袋玩法中,用户支付金钱购买商品卡、赠品分配完全随机、赠品可转售变现,该玩法特征存在被认定为赌博的风险。
对此,记者与千岛方面联系,截至发稿,其暂未作出回应。
两个多月抽福袋亏 30 万
玩家质疑千岛福袋涉赌
千岛创始人孙振宇近期接受对外采访时一再强调,千岛做交易是手段,搭建兴趣社区才是目的。他还称," 我们的野心,是希望这些爱好者住在千岛,把这里当成自己的精神家园 "。
尚未步入社会的李明并未在千岛找到自己 " 精神家园 ",反而被藏在 APP 内的福袋打乱了生活。她告诉记者,今年 7 月,其常在社交平台看到千岛福袋的推广,了解后认为是 " 正规平台 ",决定试一试。

千岛福袋专区,并未在首页进行展示。
千岛福袋玩法说明显示,福袋以 " 盲盒类抽赏 " 形式进行,每张商品卡对应一个赠品(用户寄售的个人闲置二手物品),100% 有赠品,用户购买后随机获得赠品。从赠品预览来看,赠品的价值相差较大,既有上千元的限量款潮玩、卡牌等,也有远低于福袋售价的普通品。

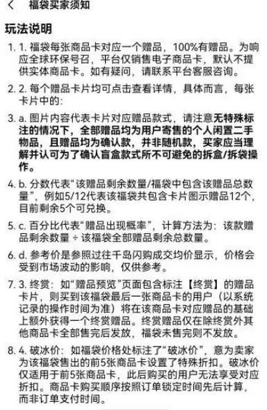
千岛福袋的买家须知截图。
据多位玩家称,千岛福袋玩法与直播间拆卡牌玩法类似,是以小搏大的概率性游戏,能否回本、赚钱靠运气。福袋的售卖者为个人卖家,售价从 10 多元 / 抽到 200 元 / 抽不等,福袋数量通常在 100 个左右。" 玩家大概率抽到的是不值钱的小垃圾,一定亏钱。"


千岛某个商家福袋的赠品预览和商品卡页面。
" 按照平台规定,用户抽完福袋 6 小时后可在千岛闪购出售。" 李明向记者表示,这就意味着,无论用户中奖还是亏钱,提供场地和算法的平台均能收取 2% 的闪购服务费和 0.6% 支付手续费。

李明近期支付的闪购服务费。(受访者供图)
据了解,千岛的玩家有两种交易方式:一种类似闲鱼,个人卖家直接出售二手物品;另一种是闪购服务,卖家先将物品寄到千岛中间仓,由专门团队鉴别真假,核心保障是正品和快速流转。成交的话,千岛收取一定服务费、仓储费等费用。
但与线上抽卡牌一样,千岛福袋玩法容易上头。" 你会不停地抽,想着抽到大奖回血。看到其他人爆头‘抽到大奖’也想搏一把,我曾经两天抽了 300 发 200 元的福袋,一个大奖没中。最后只能在千岛闪购低价出售,亏了近 6 万元。" 李明说。
在李明看来,比玩法更可怕的是她怀疑是 " 大数据杀熟 "。抽的越多,亏的钱越多,一旦有段时间不玩,就会让你偶尔 " 爆头 " 一下,激发人们的赌性,诱导玩家继续抽。" 我就这样陷进去了,今年 8 月到现在抽了 52 万元,最高峰时一个月抽福袋花了近 30 万,后来一算亏了 30 多万元。"

李明 8 月的支付宝账单,前三均为千岛福袋的消费。(受访者供图)
" 除非一发爆头,玩家抽福袋就是亏钱!赶紧卸载!这就是变相赌博!" 一年多前被朋友带入坑的小莫早已摸清 " 规律 ":亏损一定金额后,平台算法控制胜率,会让玩家赚一点," 非常容易上瘾 "。
个人卖家揭秘福袋套路
只有平台 " 稳赚不赔 "
在小红书上," 千岛福袋涉赌 "" 千岛抽福袋亏了 17W" 是热门话题。更热闹的是评论区,不少玩家们会留言自己一段时间内亏损的钱,多数上万甚至接近百万,并一再强调 " 别碰,就是赌博 "。
小莫身边不少朋友在千岛抽福袋,但结局无外乎两种——亏钱和负债,这让他意识到必须想办法戒掉福袋。方法很简单,爱炒股的他转型为卖家,研究起千岛福袋的套路,顺便把亏掉的数万元赚回来。
千岛福袋的玩家为什么会亏钱?小莫发现,如果你想 " 包车 "(一次性买下全部福袋),200 元 / 抽的话,100 个福袋的总价值是 2 万元,但 90% 的商品价值 40 多元。如果将抽到的限量款娃娃挂千岛闪购转卖,除了二级市场行情波动大,不少卖家本身就是黄牛,可私下抱团抬高或压低价格。" 溢价都是炒起来的。"
另一个套路是 " 无实物交易 "。不少玩家冲着有限量款娃娃福袋而去,期待抽到后转卖回血。小莫提到,即便运气好抽到,卖家会私下联系玩家,以市场价回收。" 限量款娃娃是存在的,只不过从头到尾,福袋中的大奖只存在于图片中,循环使用。"
此外,千岛福袋玩法中设置排队机制,同一时间仅限 1 个用户购买,当用户已购福袋抽数为 0-10 时,购买时间为 60 秒,购买时间随已购抽数的增加而增加,30 抽以上为 120 秒。
" 这个排队机制给了福袋卖家钻空子的机会。" 小莫告诉记者,如果玩家已抽了 40 抽,眼看有机会 " 爆头 ",卖家会用自己的小号去排队抽福袋,也被叫做 " 捡漏 "。一旦被捡漏,此前砸入重金的玩家只会血亏。此前一段时间沉迷于 " 包车 " 的李明就遇到过相似情况,包车后因网速、支付等原因中断后,有人快速捡漏。
" 一直躺赢赚钱的只有平台。" 小莫感叹道,无论是平台的算法还是卖家套路,都注定了这是一场胜率极小的游戏。而千岛收费规则显示,根据实际售出的抽数按档次向发布者收取服务费:1-50 抽,每抽收取 3% 的服务费(单抽价 ×3%);51 抽及以上的抽数,每单收取 5% 的服务费。其中,潮玩族和模玩族的福袋,最低服务费是 1 元。
但对商家的监管方面,小莫只记得,收取服务费的平台曾将最高奖的商品的价值从 1.2 万元下调至不超过 5000 元,以及监控标题等。" 最近看到千岛因为未成年人退款上热搜,千岛福袋存在赌博玩法也被讨论,我这个小卖家也打算赶紧清仓了。"
广东大观律师事务所专职律师杨金星表示,千岛向卖家和买家收取一定费用,并从 " 寄存仓储费 " 等项目中盈利,这要求其尽到更高审查义务。而 " 卖家私下回收大奖 " 的行为,若平台未通过技术手段或规则禁止,可能被视作默许涉赌交易。
玩法强调获利性、提供变现渠道
律师:千岛福袋有涉赌风险
" 未成年人退款要扇孩子 5 分钟耳光 " 事件曝光后,千岛对外发文时并未回应外界对福袋存在赌博玩法的质疑。而抽福袋以来,李明曾遇到过多名高中生,部分人最后不得不借贷。" 福袋的客单价高于卡牌,未成年人沉迷的话不敢想象。"
千岛福袋究竟是否涉赌?从玩法上来看,律师杨金星告诉记者,千岛福袋的赠品价值不均,存在 " 高价值大奖 " 和 " 低价值普通品 ",且平台明确公示福袋每张商品卡对应一个赠品,100% 有赠品,刺激用户以 " 小成本 " 博取 " 高回报 "。此外,玩法中有 " 终赏 "" 破冰价 " 等机制(买到最后一张商品卡额外获赠品、前 5 张卡折扣),进一步强化用户 " 搏运气 " 心理。" 这与用户反映‘买得多时亏钱,不买时中大奖’的说法相符。"
她还提到,用户支付金钱购买商品卡,获得的赠品可通过平台 " 寄存柜 " 功能转售,实现变现。若抽到高价值赠品可盈利,反之则亏损。这种 " 抽奖 - 转售 " 循环本质上是一种财物交换过程。
" 根据《中华人民共和国刑法(2023 修正)》《中华人民共和国治安管理处罚法(2012 修正)》,可以明确,赌博一般要满足以金钱或财物为赌注、输赢结果依赖偶然性、以赢取财物(营利)为目的的要素。"杨金星称,另根据《最高人民法院、最高人民检察院 < 关于办理赌博刑事案件具体应用法律若干问题的解释 >》的规定,明确 " 以营利为目的,在计算机网络上建立赌博网站 " 涉及开设赌场罪,若活动具备 " 赌注、偶然性、赢输财物 " 特征,可能会被认定为赌博。
她认为,前述千岛福袋玩法中,用户支付金钱购买商品卡、赠品分配完全随机、赠品可转售变现,该玩法特征存在被认定为赌博的风险。虽注明福袋是 " 二手闲置物品转让 ",但其玩法强调概率性获利、提供变现渠道,且如果用户主要目的非消费而是投机以变现获利,则偏离普通二手交易范畴,可能被认定为变相赌博。" 千岛福袋玩法具有涉赌风险。若平台或卖家以此方式组织大规模抽奖活动并营利,可能涉嫌违反《刑法》《治安管理处罚法》等规定。"
还木有评论哦,快来抢沙发吧~