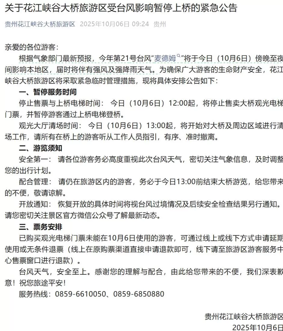
10 月 6 日,贵州花江峡谷大桥旅游区发布紧急公告:
根据气象部门最新预报,今年第 21 号台风 " 麦德姆 " 将于今日(10 月 6 日)傍晚至夜间影响本地区,届时将伴有强风及强降雨天气。为确保广大游客的生命财产安全,花江峡谷大桥旅游区将采取紧急临时管理措施。
根据公告,今日(10 月 6 日)12:00 起,将停止售卖大桥观光电梯门票,并暂停游客通过上桥电梯登桥。 今日(10 月 6 日)13:00 起,将开始对大桥及周边区域进行清场工作,请所有在桥上的游客听从工作人员指引,有序、准时撤离。

据悉,花江峡谷大桥桥梁全长 2890 米,主桥为 1420 米钢桁加劲梁悬索桥,桥面距水面高度 625 米,建成后主桥跨径居山区桥梁跨径世界第一、桥梁高度居世界第一。
来源:贵州花江峡谷大桥旅游区
版权声明:除非特别标注,否则均为本站原创文章,转载时请以链接形式注明文章出处。
还木有评论哦,快来抢沙发吧~