据阿里资产拍卖平台,近日,阳光城总部滨江国际广场 1 号楼拍卖成交。本次拍卖起始价为 11.3 亿元,此次拍卖经过 37 轮竞拍,最终成交价格为 13.1 亿元。
阿里资产处置平台显示,滨江国际广场 1 号楼原名为 " 阳光控股大厦 ",坐落于上海市杨浦区黄浦江畔,毗邻杨树浦路和东方渔人码头,拥有一线黄浦江景色。


成交价仅为首次起拍价 6 成
此前曾 4 次流拍
值得注意的是,相较于首次起拍价,滨江国际广场 1 号楼此次的成交价格仅为当初的六成。据悉,滨江国际广场 1 号楼此前曾经被拍卖过 4 次。2024 年 1 月,该写字楼首次被拍卖,起拍价为 21 亿元,因无人出价而流拍。2024 年 2 月、2025 年 7 月、2025 年 8 月,该写字楼 3 次被拍卖,起拍价分别为 19.81 亿元、14.57 亿元、13.12 亿元,同样因无人参与以流拍作为结束。
公开信息显示,滨江国际广场 1 号楼原为闽系房企 阳光城集团总部,2017 年迁入并更名为 " 阳光控股大厦 ",坐落于上海市杨浦区黄浦江畔,拥有一线黄浦江景色。
据阿里资产拍卖平台,该写字楼被阳光城集团抵押,是《中建投信托 - 阳光控股大厦单一资金信托贷款合同》项下的债务提供抵押担保,被担保债权本金总额为 9.33 亿元。由于阳光城不能偿还债务,债权方将滨江国际广场 1 号楼拍卖。
据竞买公告,上述物业资产的处置方是华泰证券(上海)资产管理有限公司,该公司是 " 华泰佳越 - 阳光控股大厦资产支持专项计划 " 的管理人;物业资产标的所涉及的债务人为上海润渝置业有限公司和上海臻德房地产开发有限公司,所涉债权初始金额为 9.33 亿元;而其债权人则为中建投信托股份有限公司。

根据天眼查,债务人公司上海润渝置业有限公司原本的股东为上海臻德房地产开发有限公司,于 2019 年变更为上海馨雅物业管理有限公司(由中建投信托股份有限公司 100% 持股)。而上海臻德房地产开发有限公司原本的股东为阳光城集团上海置业有限公司,于 2019 年变更为青岛华翊道悠投资管理有限公司,其背后的控股股东为福州悦萌贸易有限公司。
与此同时,据阿里资产拍卖平台,上海润渝置业有限公司向阳光城及其相关公司发起诉讼,要求后者支付 2022 年 1 月 1 日至 2023 年 7 月 8 日的租金、物业费、停车费,合计 1.81 亿元。目前,法院判决阳光城及其相关公司支付租金及违约金,并归还租赁房屋。
债务违约后,阳光城曾积极开展自救。为疏解债务压力,阳光城将多处优质资产处置变现,包括变卖所持兴业银行股权、转让万物云部分股权等。
据财联社报道,阳光城及其母公司还转让包括佛山陈村、浙江永康、四川宜宾、上海臻百利、希尔顿酒店等 20 余项优质资产,回笼资金均用于偿还债务,累计还债规模超过 450 亿元。

曾是中国房企销售 TOP15
当前到期未付债务超 650 亿元
阳光城在资本市场的起点始于 2002 年。彼时,时年 34 岁的公司创始人林腾蛟选择借壳 " 石狮新发 ",完成了上市。
不过,阳光城的扩张之路自 2010 年才开启,借全国化布局,实现了从一家规模仅十几亿的区域房企向头部房企的疾速跃升。
2012 年,阳光城将总部迁至上海,全面启动全国化发展,一年抢入 7 块黄金地块。2015 年,其销售额就达到了 300 亿元,跻身行业 28 位。
2016 年阳光城定下了 "3+1+X" 的扩张策略,开始向二、三线城市进军,然后又通过招拍挂、收并购、一级整理、三旧改造、产城融合等多方式获取优质土地,土储规模不断增长。凭借着这一激进的运作手法,阳光城在 2016-2018 年连续 3 年保持着 50% 以上的销售额增速,2018 年实现销售额 1628.56 亿元,跻身千亿房企阵营。2019 年,阳光城继续保持 29.58% 的增速,全年销售额达 2110.31 亿元,迈入 2000 亿级别,跻身中国房企销售额 TOP15。
不过," 狂飙 " 突进不仅为阳光城带来了千亿业绩规模,也带来了高负债、资金吃紧的隐患。2018 年,阳光城的总负债超过了 2000 亿元,截至 2022 年末,这一总负债规模达到了 2746 亿元,其中流动负债高达 2530 亿元,短期借款为 40.94 亿元,应付票据及应付账款为 290.5 亿元,一年内到期的非流动负债为 542.1 亿元,三者合计达到了 873.54 亿元。而同期,阳光城的货币资金仅为 83.49 亿元。
2022 年起,阳光城陷入巨额亏损。2022 年 ~2024 年,阳光城净利润分别为 -125.5 亿元、-80.69 亿元、-195.6 亿元。
经营业绩不佳,阳光城股价也持续低迷。2023 年 8 月 4 日,深交所公告,阳光城股票在 2023 年 5 月 15 日至 6 月 9 日期间,连续 20 个交易日的每日收盘价均低于 1 元 / 股,因触及交易类强制退市情形,深交所作出终止上市决定。8 月 16 日,阳光城被摘牌,正式退市,目前股票在新三板交易。
2024 年 3 月,阳光城创始人、福建百亿富豪林腾蛟卸任法定代表人、董事长,朱荣斌卸任总经理,由施志敏担任法定代表人、董事长、总经理。同时,公司董事、监事均发生变更。林腾蛟曾以 170 亿元的身家位列《2020 胡润全球房地产富豪榜》第 119 位,如今已被限制高消费,名下目前仍有 19 条限消令,涉案总金额超过 10 亿元。

目前,阳光城仍深陷债务泥潭。截至 2024 年年末,阳光城资产负债率为 109.01%;截至今年 6 月底,阳光城资产负债率增至 111.68%。
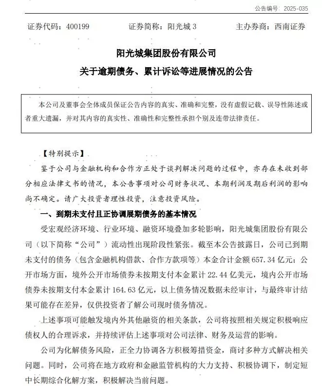
据阳光城公告,截至今年 9 月 25 日,阳光城已到期未支付的债务(包含金融机构借款、合作方款项等)本金合计金额 657.34 亿元;公开市场方面,境外公开市场债券未按期支付本金累计 22.44 亿美元,境内公开市场债券未按期支付本金累计 164.63 亿元。

阳光城公告表示,公司为化解债务风险,正全力协调各方积极筹措资金,商讨多种方式解决相关问题。同时,公司将在地方政府和金融监管机构的大力支持、积极协调下,制定短中长期综合化解方案,积极解决当前问题。
还木有评论哦,快来抢沙发吧~